メインコンテンツに移動
ルネサス エレクトロニクス株式会社 (Renesas Electronics Corporation)

特長

  • 最大出力45W
  • iW1702-0X/3Xのオプション:
    • 9V以上の出力電圧に最適化された外部補助出力過電圧保護機能
  • iW1702-1Xのオプション:
    • 外部入力過電圧保護、5V以上の出力電圧に対応
  • 無負荷時の消費電力とDLRを最適化するプログラム可能な軽負荷モード
  • 無負荷時の消費電力75mW未満
  • DoEレベルVIおよびEUのCoC、バージョン5、Tier 2外部電源規格に準拠
  • PrimAccurate™一次側規制技術
    • オプトカプラ不要
  • SmartDefender™スマートヒカップテクノロジ
    • ケーブルやコネクタのソフト短絡を防ぐ
  • 保護機能の追加
    • 出力短絡保護回路
    • 出力過電流保護
    • 加熱防止

説明

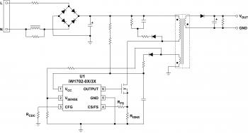
iW1702は、9V以上の出力電圧に最適化された45WまでのAC/DC電源用デジタルオフラインコントローラです。ルネサスのPrimAccurate™一次側制御技術を採用し、二次側の光絶縁デバイスが不要となり、部品点数とコストの削減を実現しています。

iW1702は、最高電力密度の電源の場合、iW676デジタル同期整流器コントローラと組み合わせることができ、電源の2次側でパワーMOSFETを駆動してメインの整流ダイオードを置き換えます。

iW1702は独自の軽負荷動作モードを内蔵しており、ユーザが軽負荷時の最小スイッチング周波数を外部抵抗で設定することができます。 軽負荷モードのスイッチング周波数が高いほど、DLR(Dynamic Load Response: 動的負荷応答)が改善されます。最低のスイッチング周波数を選択した場合、無負荷時の消費電力が減少し、DLRの性能に悪影響を及ぼします。 この場合、iW676にはアクティブ電圧ポジション(AVP)制御オプションが統合されており、無負荷時の消費電力を75mW未満に抑えながら高速DLRに使用することが可能です。

ケーブルやコネクタのソフト短絡を防ぐSmartDefender™アドバンストヒカップテクノロジなど、充実した保護機能を搭載しています。

DiaSIM™シミュレーション・モデルはiW1702で使用可能です。 詳細およびダウンロード先については、DiaSIM™のページをご覧ください。

パラメータ

属性
Topology CharacteristicFlyback
Control ModePrimary-Side Regulation Peak Current Mode DCM
UVLO Rising (V)13.7
UVLO Falling (V)6.4
VBIAS (Max) (V)20
PWMs (#)1
FET Driver Output Current (Max) (A)1.2
Output Power Max (W)45
Switching Frequency (KHz)79 - 79
No Load Power (mW)75
Controller / IntegratedController
Advanced Features5V Applications, 9V Applications, Optional Input OVP Feature
Simulation Model AvailablediaSIM
Temp. Range (°C)-40 to +125°C
Qualification LevelStandard

パッケージオプション

Pkg. TypeLead Count (#)Pitch (mm)
SOT23-6L60.95

アプリケーション・ブロック図

Automatic espresso maker block diagram features a high-resolution TFT touchscreen, optimized power and motor control, cloud connectivity, and AI-driven features.
デジタル制御式自動エスプレッソメーカー
大型タッチスクリーンとスマートクラウド接続を備えたAI搭載エスプレッソマシン。
Air Fryer, Toaster, Oven with Digital Control Block Diagram
デジタル制御のエアフライヤートースターオーブン
このエアフライヤーはセンサをサポートし、タッチHMIを採用したスマートなデザインで、素早くヘルシーで完璧な調理をお届けします。
9-axis industrial motor control block diagram features an MPU with dual Arm Cortex-R52 and quad Arm Cortex-A55 cores and supports major industrial Ethernet protocols.
産業イーサネット対応9軸モータ制御
ロボティクスおよび産業アプリケーション向けに設計された高精度で効率的な9軸モータ制御。
X-in-1 Electric Vehicle Unit: 48V Inverter, Onboard Charger, DC/DC Converter Interactive Block Diagram
X-in-1電気自動車ユニット
効率的なモータ制御、充電、DC/DC変換のための統合型X-in-1 EV電源システム。
Wi-Fi Garage Door Control Block Diagram
Wi-Fi接続ガレージシャッターコントローラ
Wi-Fiガレージシャッターコントローラは、SoftAPモードでのスマートフォン制御と簡単なプロトタイピングオプションを提供します。
Wireless Multi-Channel Isolated Data Logger Block Diagram
ワイヤレスマルチチャンネル絶縁型データロガー
ワイヤレスマルチチャンネル絶縁型データロガーは、産業用ネットワークとWi-Fiで接続したマルチチャンネル測定を提供します。
High-Efficiency Online Uninterruptible Power Supply (UPS) with Real-Time Monitoring Block Diagram
リアルタイム監視機能を備えた高効率オンライン無停電電源装置(UPS)
オンラインUPSは、リアルタイム監視、高度な電力管理、および効率により、中断のない電力を保証します。
Smart all-in-one pressure cooking pot block diagram featuring low component count and a power-efficient Wi-Fi + MCU combination.
スマート圧力鍋
スマート圧力鍋は、ステップバイステップのガイダンス、Wi-Fiの更新、正確な調理、およびエネルギ効率を提供します。
Industrial motor control system block diagram features an MPU and MCU for mutual monitoring, power supply ICs, and delta-sigma modulators.
産業用ネットワーク&機能安全対応モータ制御システム
このモータ制御システムは、MPUとMCUを統合して、効率的な産業用モータ制御とネットワーキングを実現します。
Motor control with resolver block diagram features resolver position control for both stepper motor systems and alternative BLDC motor systems.
レゾルバによるモータ制御
レゾルバは、ステッピングおよびBLDCモータシステムのモータ制御の精度と信頼性を向上させ、コストを削減します。
AC Drive & General Purpose Inverter System Block Diagram
ACドライブ&汎用インバータシステム
このシステムは、ACドライブと汎用(GP)インバータの基本構成と必須コンポーネントを提供します。

その他アプリケーション

適用されたフィルター