Skip to main content
Renesas Electronics Corporation

Features

  • 25W Output
  • AccuSwitch™ Integrated 700V Power MOSFET
  • PrimAccurate™ Primary-Side Control
    • No Optocoupler Needed
  • Intelligent Digital Control Loop for Accurate Voltage Cross-Regulation
  • Meets Global Energy Efficiency Standards
  • Configurable Light Load Mode to Optimize No-Load Power Consumption and DLR
    • <30mW to <75mW No-Load Power Consumption
  • Works with the iW676 SR Controller with Active Voltage Positioning (AVP)
    • AVP – Enables <30mW No-Load Power Consumption and Fast DLR
  • Quasi-resonant Control for Optimal Efficiency
  • Adaptively Controlled Soft Start-up
    • Fast, Smooth Start-up into Large Capacitive Loads (up to 6,000µF)
  • EZ-EMI™ Design
    • Reduces Filtering Requirements
    • Easily Meets Global EMI Specifications
  • Fully Protected from Fault Conditions
    • Built-In Over-Temperature Protection
    • Output Overvoltage and Overcurrent Protection
    • Sense-Resistor Short Circuit Protection
    • Thermally Efficient SO-10 Batwing Package

Description

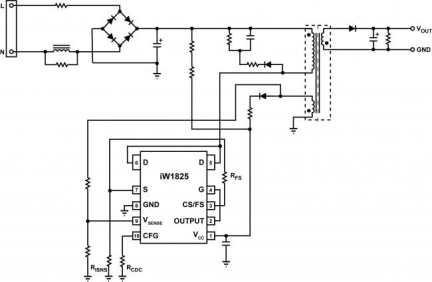
The iW1825 AccuSwitch™ digital PWM controller integrates a highly accurate control circuit with a 700V power MOSFET switch to provide a complete solution for off-line power conversion at up to 25W of output power.

Renesas' PrimAccurate™ primary-side digital control algorithms eliminate the need for failure-prone optocouplers and ensure excellent cross-regulation accuracy for multiple output designs, to enable the longer operating lifetime, high performance and reduced cost required for embedded, networking and home appliance applications.

The iW1825 has a configurable light load mode operation to enable optimization between no-load standby power and fast DLR. It can achieve <75mW at no load, with the fastest DLR setting and <30mW in the lowest setting. The iW676 synchronous rectifier controller with active voltage positioning can be used with the iW1825 to enable the lowest no-load standby power, fastest DLR and highest efficiency for 25W applications.

Parameters

AttributesValue
Topology CharacteristicPSR Flyback
Control ModePrimary-Side Regulation Peak Current Mode DCM
UVLO Rising (V)13.7
UVLO Falling (V)6.4
VBIAS (Max) (V)18
PWMs (#)1
Output Power Max (W)25
Switching Frequency (KHz)79 - 79
No Load Power (mW)75
Controller / IntegratedIntegrated
Advanced FeaturesAccuSwitch, EZ-EMI, PrimAccurate, SmartDefender, Optional Input OVP Feature
Temp. Range (°C)-40 to +125°C
Qualification LevelStandard

Package Options

Pkg. TypeLead Count (#)Pitch (mm)
SO-10 Batwing10
SO-10 Batwing101.27

Application Block Diagrams

3.7kW single-stage matrix converter block diagram features bidirectional switch (BDS) GaN devices and a compact high‑frequency transformer.
3.7kW Single-Stage Matrix Converter
High‑efficiency single‑stage AC/DC matrix converter using BDS GaN devices and a high‑frequency transformer for compact, high‑power operation.
MIDI Linked Illumination Controller Block Diagram
MIDI Linked Illumination Controller
The MCU-driven system interprets MIDI to control LEDs, creating music-synced lighting.
1.2kW High-Voltage Inverter with GaN-based Power Factor Correction (PFC) Block Diagram
1.2kW High-Voltage GaN Inverter
Efficient high-voltage GaN inverter with GaN-based PFC for industrial motor drives.
Heat pump control system block diagram features a dedicated motor control MCU, power line communication and Wi-Fi modules.
Heat Pump Control System
This heat pump system features motor control MCU, PLC, and Wi-Fi connectivity for optimized performance.
Smart Water Purifier System Block Diagram
Smart Water Purifier System
Advanced water purifier system with UV filtering, smart alerts, and efficient power management features.
High throughput Wi-Fi 6 router block diagram features two concurrent dual-band Wi-Fi 6 radios with 4T4R architecture and supports 802.11 a/b/g/n/ac standards.
High-Throughput Wi-Fi 6 Router
Achieve seamless, high-speed connectivity with an advanced Wi-Fi 6 router powered by Renesas.

Additional Applications

  • Home Appliances
  • Power Adapters
  • Networking Power Supplies

Applied Filters: