Skip to main content
Renesas Electronics Corporation

Features

  • Ultra-low standby power (< 10mW)
  • No audible noise
  • Low quiescent current (< 100μA)
  • Output voltage as low as 3.3V
  • Low EMI with frequency dithering
  • 5 Ld TSOT23 and 8 Ld SOIC package options
  • Programmable PFM allows optimization of COUT for various standby power requirements
  • Protection features: Short-Circuit Protection (SCP), Overload Protection (OLP), Open Feedback Protection, and Over-Temperature Protection (OTP)

Description

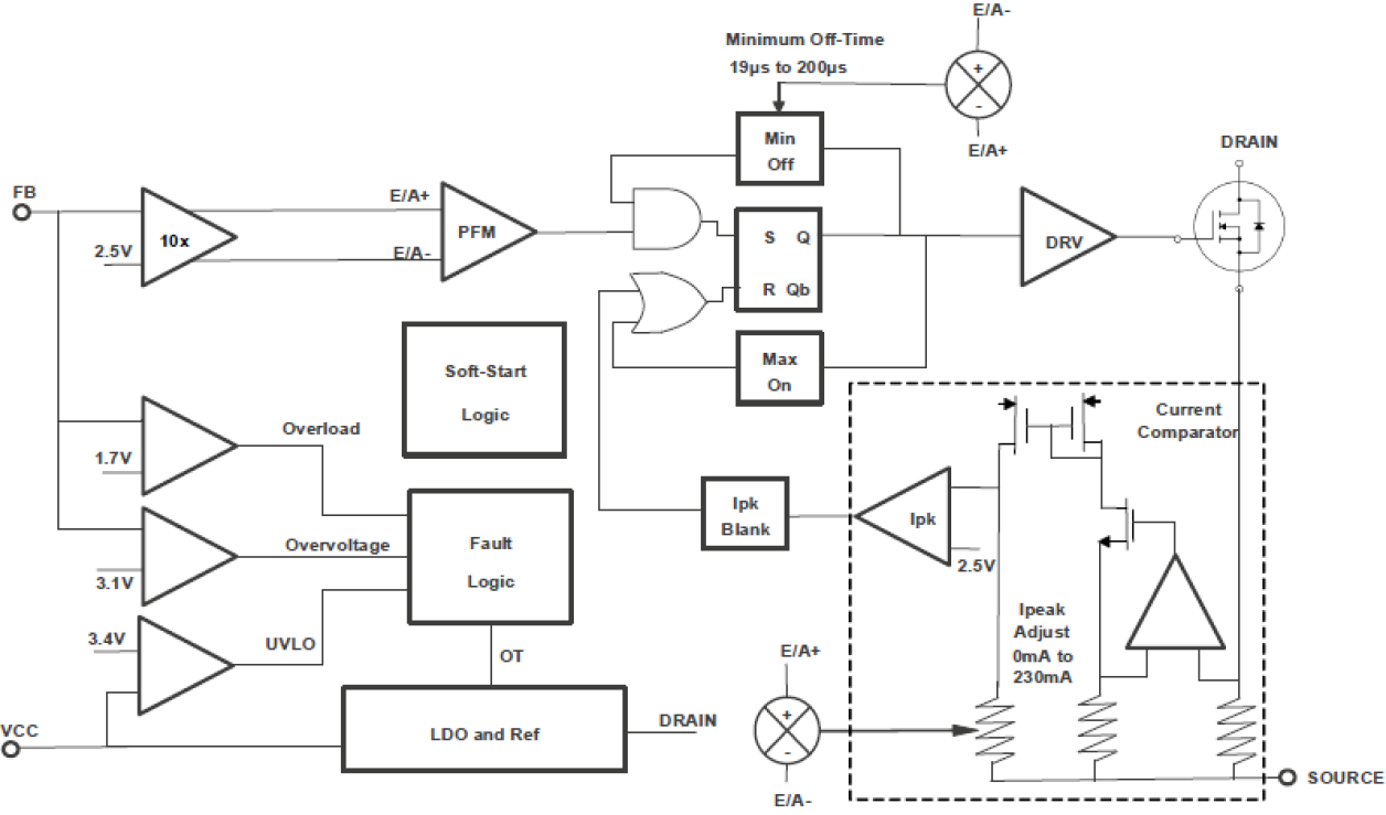
The RAA223012 is a universal input AC/DC switching regulator with ultra-low standby power that features a 700V integrated MOSFET capable of delivering up to 2.5W of output power. It supports output voltages as low as 3.3V.

The 700V AC/DC regulator supports multiple topologies such as buck, primary-side-regulated flyback, and secondary-side-regulator flyback.

The RAA223012 combines constant off-time control for heavy load and Pulse Frequency Modulation (PFM) for light-load operation. Constant off-time controls the switching frequency above the audible frequency of approximately 50kHz. PFM eliminates any potential audible noises while offering superior light-load efficiency and ultra-low power consumption (< 10mW at no load). Efficiency is achieved up to 75%. The built-in frequency dithering further reduces the EMI noise spectrum.

The RAA223012 also features input brownout protection that prevents input circuitry from overcurrent at low input voltages, and hiccup protections for output fault conditions such as short-circuit, overload, and open feedback.

The RAA223012 is available in small 5 Ld TSOT23 and 8 Ld SOIC packages.

Parameters

AttributesValue
Output Power Max (W)2.5
TopologyNon-isolated buck | Isolated Flyback
AC Input Voltage (Min) (V)20
AC Input Voltage (Max) (V)305
DC Output Voltage (Min) (V)3.3
DC Output Voltage (Max) (V)54
Switching Frequency (KHz)50 - 50
Control TypeConstant off-time PFM
RDS (ON) (Ohms)14.5
ISW (Typical) (mA)335
Temp. Range (°C)-40 to +125°C

Package Options

Pkg. TypePkg. Dimensions (mm)Lead Count (#)Pitch (mm)
SOICN4.9 x 3.9 x 0.0081.3
TSOT2.9 x 1.6 x 0.0051

Application Block Diagrams

Smart heat pump block diagram features a high-performance and cost-optimized dual motor control system, a pressure sensor, and Wi-Fi, Bluetooth, and optional LTE-M/NB-IoT connectivity.
Smart Heat Pump
Energy-efficient heat pump design with high-performance dual motor control and IoT connectivity.
Block diagram of an integrated washer-dryer system with PFC featuring BLDC motor control, flexible MCU and built-in Wi-Fi and Bluetooth LE connectivity.
Integrated Washer-Dryer System with PFC
Integrated washer-dryer system with energy-efficient design, BLDC motor control, and IoT connectivity.
Corded Hand Mixer Block Diagram
Corded Hand Mixer
Efficient, powerful corded hand mixer system with smart control and built-in safety features.
High-Performance & Low-Cost Digital Power Supply Block Diagram
High Efficiency Digital Power Supply
Innovative CrM PFC + LLC power supply delivers high efficiency and precise power management.
Household Smoke Detector Block Diagram
Household Smoke Detector
Ultra-low power smoke detector with integrated AFE for flexible, cost-effective fire safety.
Smart Home Central Control Box Block Diagram
Smart Home Central Control Box
Smart home control box integrates devices, monitors conditions, and manages lighting and appliances.
20-28 Cell Battery Pack (Up to 118V) Block Diagram
20-28 Cell Battery Pack (Up to 118V)
Scalable 20-28 cell battery pack design with optional Bluetooth connectivity.
240V AC BLDC Motor Control Block Diagram
240V AC-Input BLDC Motor Controller
BLDC motor controller powered off main AC input, with optional remote control via Wi-Fi or Bluetooth.
Intelligent Lighting System for Building Automation Block Diagram
Intelligent Lighting System for Building Automation
Intelligent lighting system with DALI-2 and customizable dimming for building automation.
Swappable Battery Charging Kiosk Block Diagram
Swappable Battery Charging Kiosk
Swappable battery charging kiosk for LEVs offers reduced wait times, easy operation, and versatile functionality.
Block diagram of the smart BLDC ceiling fan features a high-performance motor control and PFC block powered by the MCU and Bluetooth LE connectivity.
Smart BLDC Ceiling Fan with PFC
Smart ceiling fan enhances air quality with sensorless vector control and remote Wi-Fi/Bluetooth LE operation.
Interactive block diagram of the induction heating rice cooker features a single compact MCU which supports HMI, a high-performance buck regulator and smart power controller.
Induction Heating Rice Cooker
Smart IH rice cooker with precise temperature control, compact MCU, and energy-efficient design.

Additional Applications

  • Home appliances
  • Home automation, IoT, and sensors
  • Metering and industry control
  • Bias power

Applied Filters: