Skip to main content
Renesas Electronics Corporation

Features

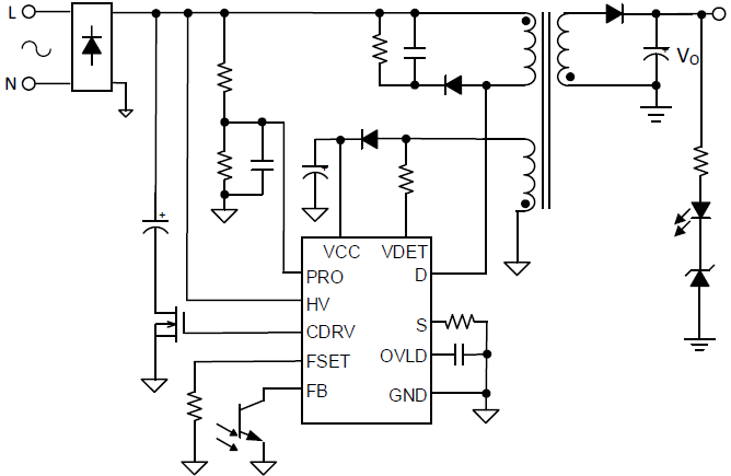
  • Flyback regulator with 900V 10Ω MOSFET
  • Single 400V input capacitor for input up to 450VAC
  • Frequency doubling for heavy load operation (up to 12W), with programmable duration < 100ms
  • Valley switching to reduce switching losses
  • Programmable constant frequency DCM operation (recommended range 50kHz ~100kHz)
  • Burst mode operation at light load
  • Protection features: Short-Circuit Protection (SCP), Overload Protection (OLP), Input Undervoltage Lockout (VinUV), Input OVP, VCC Overvoltage Protection (VccOV), VCC Undervoltage Lockout (VccUV) and Over-Temperature Protection (OTP)

Description

The RAA223181 is an off-line Flyback regulator with a 900V integrated MOSFET, designed for high input voltage and high reliability application of smart meter power supplies and other general isolated power supplies.

Parameters

AttributesValue
Topology CharacteristicSSR Flyback
Control ModeDCM
UVLO Rising (V)12
UVLO Falling (V)5.5
VBIAS (Max) (V)18
PWMs (#)1
Output Power Max (W)12
Switching Frequency (KHz)50 - 100
Controller / IntegratedIntegrated
Advanced FeaturesCapSaver, Peak Power
Temp. Range (°C)-40 to +125°C
Qualification LevelStandard

Package Options

Pkg. TypePkg. Dimensions (mm)Lead Count (#)Pitch (mm)
SOICN9.9 x 3.9 x 1.25131.3

Application Block Diagrams

High-Power 10.5kW Motor Control Block Diagram
High-Power 10.5kW Motor Control
The high-power motor control system supports 10.5kW with efficient MCU management and flexible connections.
400V/2kW Synchronous Motor Controller with HMI Controller Block Diagram
400V/2kW Synchronous Motor Controller with HMI Controller
400V/2kW synchronous motor controller paired with industrial HMI controller and AC/DC power supply.
The block diagram of the 500W onboard battery charger for two-wheeler EV features 650V GaN FETs and an MCU that enables CAN communication.
500W Onboard Battery Charger for 2-Wheeler EV
High-efficiency AC/DC battery charger with GaN FETs and MCU for CAN communication and battery health.
Residential AFCI Circuit Breaker Block Diagram
Residential AFCI Circuit Breaker
AFCI circuit breaker system with Wi-Fi and AI detects arcs to prevent fires.
Smart Thermostat Block Diagram
Smart Thermostat
IoT-enabled smart thermostat offers remote monitoring, and energy efficiency, and supports rapid prototyping tools.
Robot vacuum cleaner Interactive block diagram supports camera-based SLAM and includes safe motor drive technology for reliable cleaning.
Robot Vacuum Cleaner
This smart robot vacuum features environment mapping, anti-drop, obstacle detection, auto-recharge, app control.
Heat pump control system block diagram features a dedicated motor control MCU, power line communication and Wi-Fi modules.
Heat Pump Control System
This heat pump system features motor control MCU, PLC, and Wi-Fi connectivity for optimized performance.
Pure Sine Wave Home Inverter with BMS Block Diagram
Pure Sine Wave Home Inverter with BMS
The high-performance sine wave home inverter system provides stable power, reduces costs, and ensures flexibility.
Energy-Efficient Single-Burner Induction Cooktop Block Diagram
High-Efficiency Induction Heaters
High-efficiency induction technology for rapid, uniform heating with energy-saving features.
Battery Formation and Testing System Block Diagram
Battery Formation and Testing System
Renesas' 32-bit MCU enables bidirectional power conversion, accurate battery measurement, and control.

Additional Applications

  • Smart Meter
  • Large appliances
  • Industry control

Applied Filters: