Skip to main content
Renesas Electronics Corporation

Features

  • Wide Vin operating range from 4.5V to 30V
  • Adjustable Vout from 0.8V to ~90% of Vin
  • Up to 5A of continuous output current
  • Default 400kHz or adjustable switching frequency from 200kHz to 800kHz
  • ±1% load regulation accuracy from -40°C to 125°C, ±0.5% load regulation accuracy at 25°C
  • 95μA typical quiescent current
  • Internal compensation, fixed 0.5ms SS for QFN and adjustable SS for HTSSOP
  • PFM operation and DEM at light load with integrated external bias LDO & Power Good indicator
  • Cycle-by-cycle peak and valley current limit, input voltage UVLO, output voltage undervoltage (short-circuit) protection and thermal shut down

Description

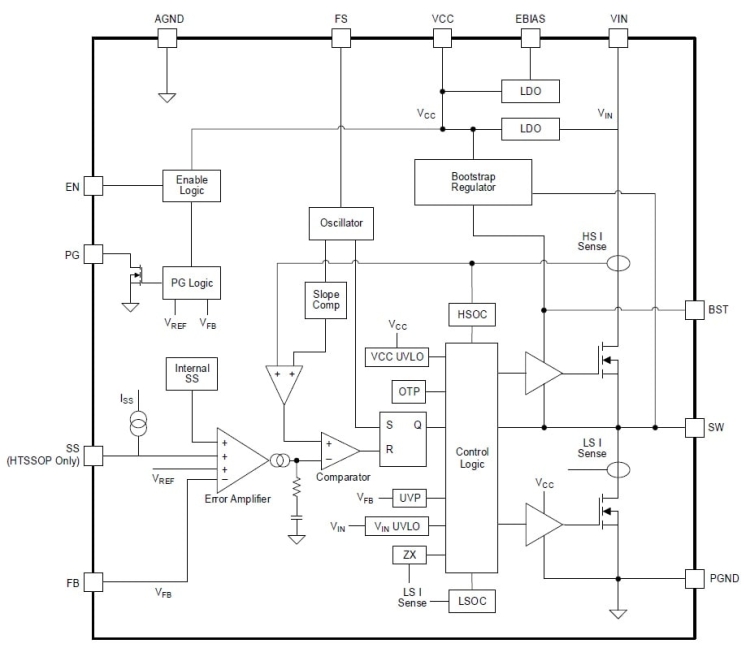
The RAA211250 is a DC/DC synchronous step-down (Buck) regulator that supports a 4.5V to 30V input voltage range and adjustable output voltage. It can deliver up to continuous 5A of continuous output current with premium load and line regulation performance.

The RAA211250 uses peak-current mode control architecture. Its PWM switching frequency is programmable to provide the best trade-off between transient response and efficiency. It also supports PFM operation and DEM to maximize light load efficiency, in addition to an external bias LDO input to further reduce power dissipation across the load range. The regulator also has an internal loop compensation circuit to reduce the external component count and BOM cost.

The RAA211250 provides useful functions such as internal or programmable soft-start and power good indicator. For safe operation, the RAA211250 also offers protection features such as cycle-by-cycle peak and valley current limit, input voltage UVLO, output voltage undervoltage (short-circuit) protection, and thermal shutdown.

Parameters

AttributesValue
Topology [Rail 1]Buck
Outputs (#)1
Input Voltage (Min) [Rail 1] (V)4.5
Input Voltage (Max) [Rail 1] (V)30 - 30
Output Voltage (Min) [Rail 1] (V)0.8
Output Voltage (Max) [Rail 1] (V)27
Output Current (Max) [Rail 1] (A)5
Switching Frequency Range (Typical) (kHz)200 - 800
Control TypePeak Current Mode
Peak Efficiency (%)90
IQ [Rail 1] (µA)90
SYNCH CapabilityNo
Qualification LevelStandard
Temp. Range (°C)-40 to +125°C
Simulation Model AvailableiSim

Package Options

Pkg. TypePkg. Dimensions (mm)Lead Count (#)Pitch (mm)
QFN3.5 x 4.0 x 0.85200.5
TSSOP-EP5.0 x 4.4 x 0.00160.7

Application Block Diagrams

Maglev conveyor system block diagram leverages NFC, industrial position sensing, microcontrollers, and advanced power and motor control technologies.
Maglev Conveyor System
Contactless maglev conveyor enables precise tracking, synchronized motion, and efficient power delivery for smart factories.
Visual mapping system block diagram features a LiDAR data acquisition IC, Linux-based compute platform, and single‑supply power design.
Visual Mapping System with LiDAR-Based SLAM
LiDAR-based SLAM visual mapping enabling robust perception and navigation for autonomous robots.
Power supply system block diagram featuring high-performance GaN FET and MOSFET devices and isolated supplies.
Bedside Monitor Power Supply
Reliable power supply design with battery backup and isolated supplies for bedside monitoring systems.
Interactive block diagram of a hybrid inverter with an intermediate DC Bus architecture
Hybrid Inverter
This hybrid inverter system enables efficient energy storage through a hybrid architecture and MPPT algorithms.
Interactive block diagram of the autonomous mobile robot system combines DRP-AI accelerator with Arm Cortex-R8 for real-time vision processing and system control.
Autonomous Mobile Robot (AMR)
AI-enabled AMR system with real-time control, scalable power, and compact design.
Interactive block diagram of the UAV system features AI vision, precision motor control, and smart battery management.
Unmanned Aerial Vehicle (UAV)
UAV system with AI vision, precision motor control, and smart battery management.
AI drawing robot arm interactive block diagram features a high-performance MCU, advanced AI/ML capabilities, and precision motor control.
AI Drawing Robot Arm
AI-driven robot arm with precision motor control and smart image processing for creative automation.
High-Performance Vision AI System Block Diagram
High-Performance Vision AI System
High-end vision AI system features real-time object detection and high-efficiency AI accelerators.
Portable power system block diagram features a digital power charger capable of 3.6kWm and digitally controlled buck-boost battery charger.
Portable Power System
Portable power system with 240W USB-C, 3.6KW bidirectional charging, and digital control.
Battery Powered Camera with AI Object Detection & Motion Sensing Block Diagram
Battery-Powered Camera with AI Object Detection & Motion Sensing
Battery-powered camera with AI for efficient motion detection, fast boot, and low-power object classification.
100W Multi-Output USB Power Delivery Adapter Block Diagram
100W Multi-Output USB Power Delivery Adapter
High-performance USB PD adapter for efficiently charging multiple electronic devices.
Interactive block diagram of a highly secure drug delivery system features an NFC authentication and rich connectivity.
Highly Secure Drug Delivery System with NFC Authentication and Rich Connectivity
Secure drug delivery system with precision dosing and safety features for proper medication and delivery.
Single Board Computer with Vision AI Block Diagram
Single Board Computer with Vision AI
SBC with Vision AI offers high-end Vision performance with exceptional power efficiency, enabling compact and fan-less operation.
The 3-phase PFC inverter features high-performance MCUs for digital PFC control and communication, supporting power capacities of up to 20kW.
20kW 3-phase PFC Inverter
The 3-phase PFC inverter uses Renesas MCUs for efficient control communication and supports up to 20kW power.
Heat pump control system block diagram features a dedicated motor control MCU, power line communication and Wi-Fi modules.
Heat Pump Control System
This heat pump system features motor control MCU, PLC, and Wi-Fi connectivity for optimized performance.

Additional Applications

  • Up to 30V distributed power supplies & general purposes POL
  • Telecommunication base station power supplies
  • Power tools
  • Surveillance
  • Portable mobility devices
  • Industrial power systems

Applied Filters: