Overview
Renesas offers a diverse range of low-dropout regulators (LDOs) tailored for both low-power handheld devices and high-performance applications. With advanced designs, these LDOs deliver exceptional efficiency, precision, and reliability, making them ideal for a wide variety of use cases—from portable electronics to telecom and datacom systems.
Optimized for Low-Power Applications
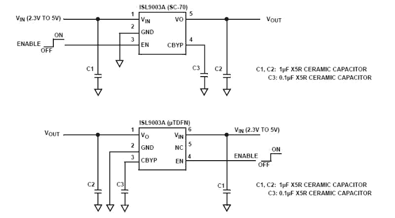
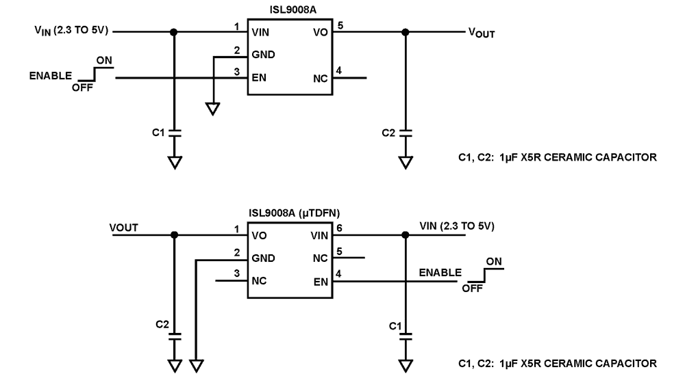
Designed with ultra-low noise and quiescent current for extended battery life and compact packages for the demands of space-constrained designs
High-Performance Current Handling
Support up to 3A and industry-leading fast load transient response, with tight voltage output accuracy and minimal dropout voltage
Versatile & Cost-Effective Solutions
Low voltage bias supply generation for telecom and datacom systems and support for both start-up and continuous low-power regulation






















