メインコンテンツに移動
ルネサス エレクトロニクス株式会社 (Renesas Electronics Corporation)

特長

  • 600V HS/LS driver with 150mA @ 12V output optimized for SuperGaN FETs and MOSFETs
  • ±50V/ns common‑mode transient immunity (CMTI)
  • Ultra‑low power consumption
  • Switching frequency up to 500kHz
  • Interlocking function for shoot‑through protection
  • UVLO protection for both channels

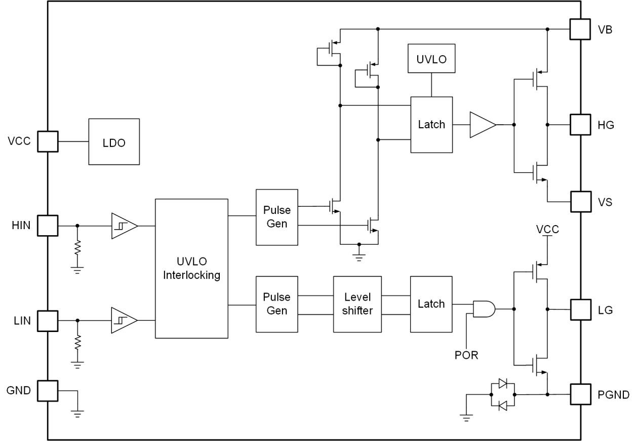
説明

The RRW40120 is a high‑voltage, high‑frequency gate driver for high‑side (HS) and low‑side (LS) switching devices optimized for Renesas SuperGaN® FETs and conventional power MOSFETs. The device integrates independent HS and LS drivers with separate input signals for maximum control flexibility. Both channels operate independently with matched propagation delay to support precise timing in high‑performance power‑conversion systems.

The RRW40120 is suitable for circuits requiring coordinated HS and LS switching in topologies such as LLC, active‑clamp flyback, full‑bridge, inverter, and various flyback, forward, and resonant converter designs.

The device accepts CMOS/TTL‑compatible control signals for straightforward interfacing with a wide range of controllers and microcontrollers. It also includes under‑voltage lockout (UVLO) and interlocking protection to ensure reliable operation.

パラメータ

属性
Bootstrap Supply Voltage (Max) (V)600
VBIAS (Max) (V)7.7
Peak Pull-up Current (A)0.15
Peak Pull-down Current (A)1
Turn-On Prop Delay (ns)50
Turn-Off Prop Delay (ns)50
Rise Time (μs)50
Fall Time10
Temp. Range (°C)-40 to +125°C
Input Logic Level5V
Qualification LevelStandard

パッケージオプション

Pkg. TypePkg. Dimensions (mm)Lead Count (#)Pitch (mm)
SOIC-148.75 x 6.20 x 1.75141.27

アプリケーション・ブロック図

Smart streetlight block diagram features ultra‑low power Sub‑GHz wireless communication and high‑sensitivity ambient light sensing.
Smart Streetlight
A networked IoT streetlight with sensor‑based brightness control, real‑time data sharing, and remote management for safer, more energy‑efficient cities.
Compact AC/DC adapter block diagram leverages GaN FETs to deliver 240W of output power and provides a stable 20V/12A DC output across a global AC input range.
240W AC/DC電源アダプタ
コンパクトな240W GaN AC/DCアダプタで、高性能システム向けに効率的で安定した電力を供給します。
Power‑efficient AC/DC adapter block diagram leverages GaN FETs to deliver 270W of power from a wide AC input range and provides an adjustable constant‑voltage DC output.
270W AC/DC電源アダプタ
高効率270W GaN AC/DCアダプタ (広入力範囲・調整可能なDC出力付き)
The block diagram of the lighting power and control platform leverages GaN FETs to deliver 300W of power from a wide AC input range.
300Wの照明および電力制御プラットフォーム
300W GaN駆動プラットフォームが、多様な用途向けに効率的で調光可能な照明を実現します。
The AC/DC adapter block diagram features a zero‑voltage switching controller and SuperGaN FETs, and the design is compliant with USB PD EPR, delivering 240 W output.
240W USB PD AC/DCアダプタ
USB PD 3.2 EPR出力を備えた高効率240W AC/DCアダプタ。

その他アプリケーション

  • Rapid‑Charging AC/DC Adapters
  • TV Power
  • Power Tools
  • SSL Applications
  • Motor Control

適用されたフィルター