Skip to main content
Renesas Electronics Corporation

Features

  • Input voltage range: 2.7V to 5.5V
  • Max output current: 2A
  • Max dropout voltage: 540mV at 2A
  • Low RMS output noise: 6.3μVRMS (10Hz to 100kHz)
  • Output voltage adjustable: 0.9V to 5.5V - VDROPOUT
  • High PSRR
  • Output voltage accuracy: ±1.5% over line, load, and temperature

Description

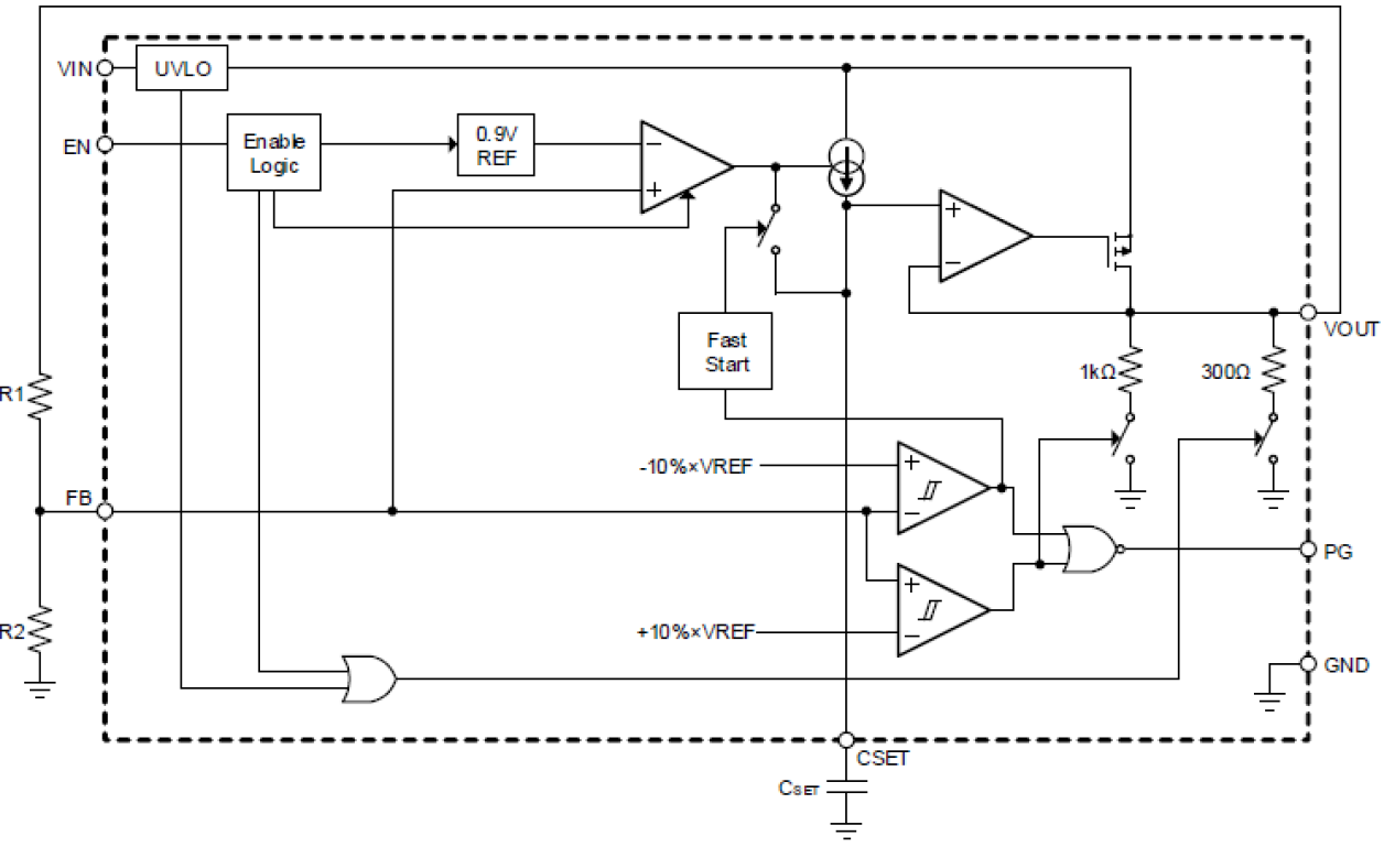
The RAA214020 is an ultra-low noise, high-PSRR, low-dropout voltage regulator. The LDO operates from an input voltage range of 2.7V to 5.5V and can source a maximum 2A load. The output is adjustable with external feedback resistors anywhere from 0.9V up to 5.5V-V DROPOUT.

The RAA214020 has a low output noise of 6.3μVRMS typical and high PSRR which makes it well-suited for post-regulation in low-noise applications.

The operating quiescent current is typically 195μA and drops to a couple nanoamps typical at room temperature when in shutdown making it great for portable applications.

The LDO features ±1.5% output voltage accuracy (over line, load, and temperature), input UVLO with hysteresis, enable control, internal current limit, thermal shutdown protection with hysteresis, power-good indication, and fast start-up. Additionally, the LDO is stable with a minimum 22μF ceramic output capacitor and is available in a 10 Ld 3mm x 3mm DFN package great for compact system boards.

Parameters

AttributesValue
Input Voltage (Min) (V)2.7
Input Voltage (Max) (V)5.5
Output Voltage (Min) (V)0.9
Output Voltage (Max) (V)5
Output Current 1 (Max) (A)2
Drop Out Voltage (Typical)500mV
Fixed Output Voltage OptionNo
PSRR (db)81
Quiescent Current195
Noise (10Hz to 100kHz) (μVrms)5.7
Qualification LevelStandard

Package Options

Pkg. TypePkg. Dimensions (mm)Lead Count (#)Pitch (mm)
DFN3.0 x 3.0 x 0.90100.5

Application Block Diagrams

Fingertip pulse oximeter block diagram features Bluetooth Low Energy SoCs and can integrate crowdsourced location tracking.
Pulse Oximeter
High‑accuracy, low‑power pulse oximeter platform with wireless connectivity, long battery life, and flexible designs for remote monitoring.
Medical sensor probe block diagram featuring the low-consumption current MCU, ultra-low noise, high-PSRR power devices and RS-485 transceiver.
Medical Sensor Probe
Compact, low-power probe for real-time physiological monitoring with patient safety.
MIDI Linked Illumination Controller Block Diagram
MIDI Linked Illumination Controller
The MCU-driven system interprets MIDI to control LEDs, creating music-synced lighting.
Power Supply for 5G Systems Block Diagram
Power Supply for 5G Infrastructure
5G power supply offers high efficiency, low noise, and robust performance for diverse 5G applications.
Power & Timing System for AI Accelerator Card Block Diagram
Power & Timing System for AI Accelerator Card
High-Efficiency Online Uninterruptible Power Supply (UPS) with Real-Time Monitoring Block Diagram
High-Efficiency Online Uninterruptible Power Supply (UPS) with Real-Time Monitoring
Online UPS ensures uninterrupted power with real-time monitoring, advanced power management, and efficiency.
1600G Fixed Form Factor Switch Block Diagram
1600G Fixed Form Factor Switch
Elevate networking efficiency with cost-effective stackable switches for precise timing and flexibility.
eCPRI Mass MIMO for RRU Block Diagram
eCPRI Mass MIMO for RRU
eCPRI MIMO RRU with low phase noise, deterministic latency, and high timing precision for 5G networks.
3-phase smart electric meter block diagram featuring magnetic tamper-proof, high voltage operation, last gasp power source, and remote data acquisition.
Three-Phase Smart Electric Meter
Three-phase smart meter with remote data access and high-voltage operation for heavy loads.

Additional Applications

  • High Speed Analog: VCO, ADC, DAC, LVDS
  • Clock and Timing
  • RF and Wireless
  • IoT and Smart Utilities
  • 4G and 5G Telecom

Applied Filters: