Applied Filters:
Evaluation Boards & Kits
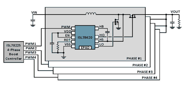
ISL78420EVAL1Z Active
Automotive Half-Bridge Driver Evaluation Board
The ISL78420EVAL1Z evaluation board is designed for a user to evaluate the ISL78420 100V 2A half-bridge driver with tri-level PWM input for driving the gates of two NMOS FETs in a half-bridge configuration. These NFET MOSFETs are included on the evaluation board to evaluate a half-bridge driven... Read More
Recommended Documents:
