Skip to main content
Renesas Electronics Corporation

Features

  • Ultra-low standby power (< 10mW)
  • No audible noise
  • Low quiescent current (< 100μA)
  • Output voltage as low as 3.3V
  • Low EMI with frequency dithering
  • 5 Ld TSOT23, 7 Ld SOIC, and 8 Ld SOIC package options
  • Programmable PFM allows optimization of COUT for various standby power requirements
  • Protection features: Short-Circuit Protection (SCP), Overload Protection (OLP), open feedback protection, and Over-Temperature Protection (OTP)

Description

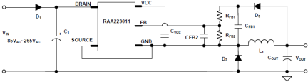
The RAA223011 is a universal input AC/DC switching regulator with ultra-low standby power that features a 700V integrated MOSFET capable of delivering up to 5W output power. It supports output voltage as low as 3.3V. For higher power, use the RAA223021 device, and for low-cost small power solutions (< 2W) use the RAA223012 device.

The 700V AC/DC regulator supports multiple topologies such as buck, primary-side-regulated flyback, and secondary-side-regulator flyback.

The RAA223011 combines constant off-time control for heavy load and Pulse Frequency Modulation (PFM) for light-load operation. Constant off-time controls switching frequency above the audible frequency of approximately 30kHz. PFM eliminates any potential audible noises while offering superior light-load efficiency and ultra-low power consumption (< 10mW at no load). Efficiency is achieved up to 80%. The built-in frequency dithering further reduces the EMI noise spectrum.

The RAA223011 also features input brownout protection that prevents input circuitry from the overcurrent at low input voltage, and hiccup protections for output fault conditions such as short-circuit, overload, and open feedback.

The RAA223011 is available in a small 5 Ld TSOT23, 7 Ld SOIC, and 8 Ld SOIC packages.

Parameters

AttributesValue
Output Power Max (W)5
TopologyNon-isolated buck | Isolated Flyback
AC Input Voltage (Min) (V)20
AC Input Voltage (Max) (V)305
DC Output Voltage (Min) (V)3.3
DC Output Voltage (Max) (V)54
Switching Frequency (KHz)30 - 30
Control TypeConstant off-time PFM
RDS (ON) (Ohms)14.5
ISW (Typical) (mA)520
Temp. Range (°C)-40 to +125°C

Package Options

Pkg. TypePkg. Dimensions (mm)Lead Count (#)Pitch (mm)
SOICN8.7 x 3.9 x 0.0071.3
SOICN4.9 x 3.9 x 0.0081.3
TSOT2.9 x 1.6 x 0.0051

Application Block Diagrams

Interactive block diagram of the smart touch panel system features an ultra-low power MCU, air quality, temperature, thermopile sensors and touch control.
Smart Touch Panel
Smart touch panel with low-power MCU enables real-time air quality, temperature, and touch control.
Toaster, Grill, Kettle with Digital Control Block Diagram
Toaster Kettle Grill with Digital Controls
This system enables faster, precise cooking with intuitive touch controls and display.
Corded Stand Blender with Digital Controls Block Diagram
Corded Stand Blender with Digital Controls
Smart blender system with an intuitive UI and efficient motor control powered by an integrated MCU.
High-end Ki wireless power receiver system with GUI block diagram features a TFT‑based capacitive touch interface, with integrated Bluetooth LE or Wi‑Fi.
Ki Wireless Power Receiver System (Rx)
High‑efficiency Ki receiver converting wireless power with integrated NFC to enable reliable, compact, cable‑free appliance operation.
High Efficiency 140W USB-C Power Supply Block Diagram
High Efficiency ZVS 140W USB-C Power Supply
140W USB-C power supply with SuperGaN, adaptive ZVS, smart PFC, and high efficiency at 28V/5A.
Digital Power Conversion with Totem Pole Interleaved PFC Block Diagram
Digital Power Conversion with Totem Pole Interleaved PFC
High-efficiency power supply platform featuring totem pole PFC and LLC resonant DC/DC converters.
Block diagram of the smart BLDC ceiling fan features a high-performance motor control and PFC block powered by the MCU and Bluetooth LE connectivity.
Smart BLDC Ceiling Fan with PFC
Smart ceiling fan enhances air quality with sensorless vector control and remote Wi-Fi/Bluetooth LE operation.
Capacitive Touch Wall Switch Block Diagram
Capacitive Touch Wall Switch
Capacitive touch wall switch offers smart features, energy efficiency, and Bluetooth-enabled controls.
Smart Range Hood Block Diagram
Smart Range Hood
Enhanced touch controls and advanced MCUs deliver superior functionality and innovation for smart range hoods.
Industrial CAN Sensor Network Block Diagram
Industrial CAN Sensor Network
Industrial CAN network with Arm Cortex-M23 MCU offers reliable, secure communication and robust performance.

Additional Applications

  • Home appliances
  • Home automation, IoT, and sensors
  • Metering and Industry control
  • Bias power

Applied Filters: