メインコンテンツに移動
ルネサス エレクトロニクス株式会社 (Renesas Electronics Corporation)

特長

  • 外部電源の米国効率化義務基準案に対応
  • AccuSwitch™ - 800Vパワーバイポーラ接合トランジスタ(BJT)内蔵
  • 適応制御型ソフトスタートアップ - 大容量負荷への高速かつスムーズな起動
  • 5Wの出力範囲に対応するように最適化
  • Energy Star®AC-DC電源の効率仕様(Rev.2.0)に容易に対応
    • 無負荷時の消費電力30mW未満
  • PrimAccurate™ - 一次側制御、オプトカプラ不要
  • 擬似共振制御による最適な効率化
  • EZ-EMI™設計により、グローバルなEMI仕様に容易に対応可能
  • 64kHz PWMスイッチング周波数
  • 保護機能:
    • 過温度保護機能内蔵
    • 出力過電圧および過電流の防止
    • 検出抵抗器の短絡保護

説明

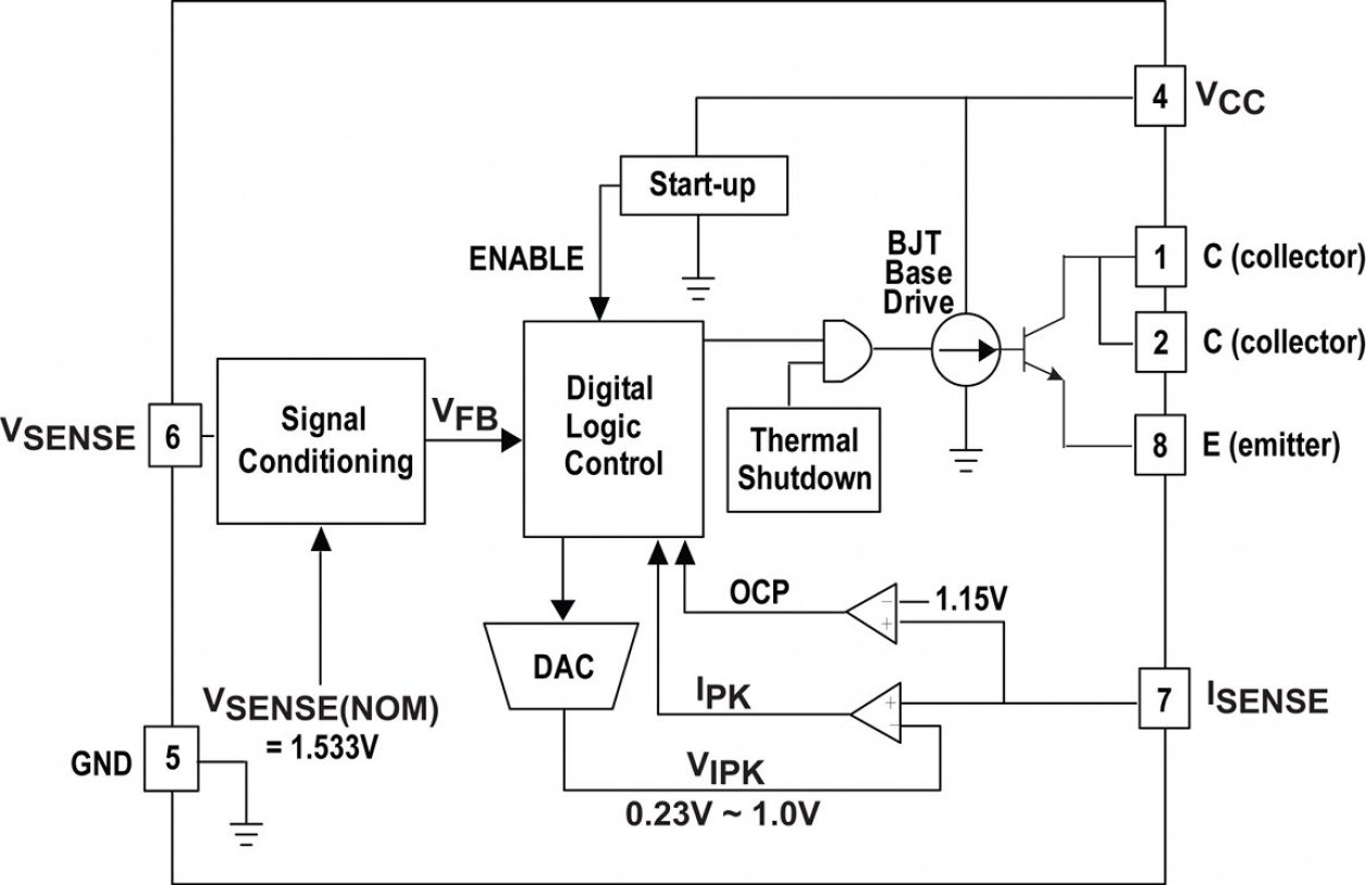
高精度な制御回路を内蔵し、擬似共振モードで動作するiW1816は、無負荷時の消費電力30mW未満と、グローバルなエネルギー効率規格に容易に適合します。

iW1816は、5Vから12V以上の出力電圧範囲と、最大6000μFの容量性負荷に対して起動をインテリジェントに制御する適応型ソフトスタート回路を備えており、スマートメータ、家電、ネットワーク機器などのアプリケーションに理想的です。 また、iW1816はルネサスのPrimAccurate™一次側デジタル制御アルゴリズムを搭載しており、オプトカプラ不要の完全絶縁型ソリューションを実現し、コストとソリューションサイズを削減しながら、信頼性を大幅に向上させます。 さらに、過温、過電圧、過電流に対する完全な保護機能、EZ-EMI®設計技術により、グローバルなEMI仕様に容易に対応することができます。

パラメータ

属性
Topology CharacteristicFlyback
Control ModePrimary-Side Regulation Peak Current Mode DCM
UVLO Rising (V)11
UVLO Falling (V)4
VBIAS (Max) (V)16
PWMs (#)1
Output Power Max (W)5
Switching Frequency (KHz)64 - 64
No Load Power (mW)30
Controller / IntegratedIntegrated
Advanced FeaturesAccuSwitch, EZ-EMI, PrimAccurate
Temp. Range (°C)-40 to +125°C
Qualification LevelStandard

パッケージオプション

Pkg. TypeLead Count (#)Pitch (mm)
SOIC-771.27

アプリケーション・ブロック図

Zero Standby Power Wi-Fi SMPS Block Diagram
Wi-Fi接続スイッチング電源(SMPS)
Wi-FiおよびBluetooth Low Energy SMPSは、効率的なスマートホームデバイスのための超低待機電力またはゼロ待機電力を可能にします。
The smart lock platform designed to support Aliro features NFC, Bluetooth, Wi-Fi, optional UWB connectivity, and LTE connectivity, and can be powered by disposable primary cell batteries or a li-ion battery rechargeable via NFC wireless charging.
Aliro (開発中の新しい規格) 対応ミッドレンジスマートロック
スマートロックプラットフォームは、Aliroをサポートするように設計されており、安全なアクセスと最適化された電力使用を提供します。
9-axis industrial motor control block diagram features an MPU with dual Arm Cortex-R52 and quad Arm Cortex-A55 cores and supports major industrial Ethernet protocols.
産業イーサネット対応9軸モータ制御
ロボティクスおよび産業アプリケーション向けに設計された高精度で効率的な9軸モータ制御。
High-End Controller for Predictive Maintenance Block Diagram
家電および産業システム向けのe-AI対応GUIコントローラ
e-AI対応HMIコントローラは、AIによるスマート制御、予知保全、豊富な接続性を提供。
Smart heat pump block diagram features a high-performance and cost-optimized dual motor control system, a pressure sensor, and Wi-Fi, Bluetooth, and optional LTE-M/NB-IoT connectivity.
スマートヒートポンプ
高性能デュアルモータ制御とIoT接続を備えたエネルギ効率の高いヒートポンプ設計。
Smart Heat Pump Controller Block Diagram
スマートヒートポンプコントローラ
スマートコントローラは、ヒートポンプのリモートアクセス、エネルギ監視、スマートホーム統合を提供します。
3.6kW bidirectional digital power PFC system block diagram utilizes a high-performance Arm Cortex MCU designed to support advanced 650V GaN FETs.
デジタルパワーシステム
EV、エネルギ、産業用途向けの高効率デジタルパワーシステム。
Industrial motor control system block diagram features an MPU and MCU for mutual monitoring, power supply ICs, and delta-sigma modulators.
産業用ネットワーク&機能安全対応モータ制御システム
このモータ制御システムは、MPUとMCUを統合して、効率的な産業用モータ制御とネットワーキングを実現します。
Motor control with resolver block diagram features resolver position control for both stepper motor systems and alternative BLDC motor systems.
レゾルバによるモータ制御
レゾルバは、ステッピングおよびBLDCモータシステムのモータ制御の精度と信頼性を向上させ、コストを削減します。
AC Drive & General Purpose Inverter System Block Diagram
ACドライブ&汎用インバータシステム
このシステムは、ACドライブと汎用(GP)インバータの基本構成と必須コンポーネントを提供します。

その他アプリケーション

  • Smart meters
  • Motor control
  • Networking devices
  • Home automation and appliances

適用されたフィルター