メインコンテンツに移動
ルネサス エレクトロニクス株式会社 (Renesas Electronics Corporation)

特長

  • 電流モード補償回路内蔵
  • 超低ドロップアウトで最大100%のデューティサイクル
  • 強制PWMモードまたはPFMモードを選択可能
  • 最高4MHzまで外部同期可能
  • プリバイアス出力対応のスタートアップ
  • ディスエーブル時のソフトストップ出力放電
  • デジタル制御のソフトスタート機能(2ms)を内蔵
  • 1msの遅延が設定されたパワーグッド(PG)出力

説明

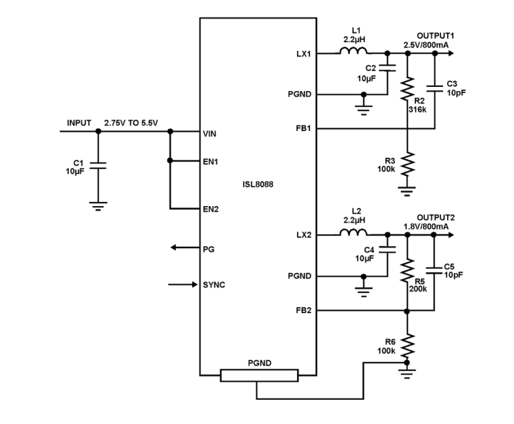
ISL8088は、チャネルごとに最大で800mAの連続出力電流を供給可能な、高効率のデュアル同期整流降圧型DC/DCレギュレータです。入力電圧範囲は2.75V~5.5Vで、シングルセルのリチウムイオン・バッテリ、3セルのNiMHバッテリ、または5Vレギュレート電源が使えます。電流モード制御アーキテクチャの採用により、高周波でもきわめて低いデューティサイクルで動作し、高速負荷変動応答と優れたループ安定性を実現しています。ISL8088は2.25MHzのスイッチング周波数で動作し、小型で低コストのインダクタやコンデンサを使用できます。両方のチャネルともに0.6Vを下限とする低電圧出力に最適化されています。

ISL8088は、ユーザーが選択可能な2つの動作モード(強制PWMモードとPFM/PWMモード)を備えています。強制PWMモードの動作ではノイズやRF干渉を低減し、PFMモードの動作では軽負荷時のスイッチング損失を抑えて高効率を実現します。PFM動作モードの場合、両方のチャネルの合計待機時電流はわずか30μAなので、軽負荷時の効率を高めてバッテリ動作時間を最大限に伸ばせます。ISL8088は、パワーアップ時に両方の出力をモニタする1msのパワーグッド(PG)を備えています。また、シャットダウン時に動作する出力コンデンサの放電回路も内蔵しています。

そのほか、デジタル制御のソフトスタート機能、パワーシーケンスを実現するイネーブル機能、過電流保護機能、サーマル・シャットダウン機能を備えています。ISL8088は3mm×3mmサイズで最大高さ1mmの10リードDFNパッケージで供給されます。コンバータ回路は1.8cm2未満のサイズで構成可能です。

パラメータ

属性
Topology [Rail 1]Buck
Outputs (#)2
Input Voltage (Min) [Rail 1] (V)2.75
Input Voltage (Max) [Rail 1] (V)5.5 - 5.5
Output Voltage (Min) [Rail 1] (V)0.6
Output Voltage (Max) [Rail 1] (V)5.5
Output Current (Max) [Rail 1] (A)0.8
Switching Frequency Range (Typical) (kHz)2250 - 2250
Control TypeCurrent Mode
Peak Efficiency (%)96
IQ [Rail 1] (µA)30
SYNCH CapabilityYes
Qualification LevelStandard
Temp. Range (°C)-40 to +85°C
Simulation Model AvailableN/A

パッケージオプション

Pkg. TypePkg. Dimensions (mm)Lead Count (#)Pitch (mm)
DFN3.0 x 3.0 x 0.90100.5

アプリケーション・ブロック図

Power Sequencer & I/O Expander for Printers (PPC/MFP) Block Diagram
プリンタ (PPC/MFP) 用パワーシーケンサ & I/Oエキスパンダ
高性能PPC/MFPプリンタ用のMCUベースのパワーシーケンサ & I/Oエキスパンダ。
Industrial Ether-connectable IoT sensor hub block diagram features a high‑performance Arm Cortex‑R52 MPU and supports multiple industrial Ethernet protocols.
産業用イーサネット接続可能なIoTセンサハブ
ルネサスのIoTセンサハブは、多様なイーサネットプロトコルをサポートし、部品点数とPCBのサイズを削減して効率を高めます。
Soundbar with Bluetooth streaming block diagram features a cost-effective, small-capacity ROM and low pin count 32-bit MCU, voltage supervisors and buck regulators.
Bluetoothストリーミング機能を備えたサウンドバー
プレミアムオーディオ、効率的な電力、低コストのMCUを備えたコンパクトなBluetoothサウンドバーデザイン。
Multi-Display HMI SoM Block Diagram
マルチディスプレイHMI SoM
消費電力とタイミングを最適化したSOMは、マルチディスプレイの組み込みアプリケーションをサポートします。

その他アプリケーション

  • DC/DC POLモジュール
  • マイクロコントローラ/マイクロプロセッサ, FPGA、DSP用電源
  • ルータおよびスイッチ向けプラグインDC/DCモジュール
  • 試験/計測システム
  • リチウムイオン・モバイル機器
  • バーコードリーダ

適用されたフィルター