Skip to main content

Features

  • 4.5V to 60V input supply range
  • Integrated high-side (90mΩ) and low-side (37mΩ)MOSFETs
  • 1% accurate voltage reference over temperature
  • Fixed-frequency operation with optional spread spectrum and external clock sync
  • Adjustable switching frequency from 200kHz to 2.5MHz
  • Programmable soft-start and soft-stop timing
  • Programmable startup and shutdown delays
  • Bidirectional overcurrent protection on both internal FETs
  • Extensive voltage and temperature protection
  • Compact 28 Ld 4x5mm QFN package

Description

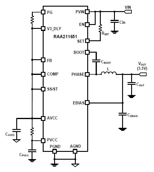
The RAA211650 is an integrated 60V, 5A synchronous buck regulator with adjustable switching frequency from 200kHz up to 2.5MHz. It supports a wide input voltage range from 4.5V to 60V and adjustable output voltage (0.8V to maximum duty cycle * VIN). The integrated low rDS(ON) MOSFETs, gate drivers, and the controller make RAA211650 an efficient voltage step-down solution.

The device switches at a default frequency of 500kHz if the RT pin is tied to AVCC, however, it can be programmed to switch from 200kHz to 2.5MHz by using an external resistor on the RT pin. The MODE/SYNC pin can dither the oscillator frequency if the spread-spectrum operation is required. The internal oscillator can also be synchronized to an external clock through the MODE/SYNC pin. The integrated regulator also has options either to use internal fixed compensation or user-selected external compensation.

To limit inrush current during startup, RAA211650 has 2ms fixed internal soft-start time. It can also be programmed by an external capacitor.

The RAA211650 provides programmable startup delay time for sequencing purposes. Also, the RAA211650 provides comprehensive protections including undervoltage lockout, overcurrent (positive and negative), overvoltage, and over-temperature.

Parameters

Attributes Value
Topology [Rail 1] Buck
Outputs (#) 1
Input Voltage (Min) [Rail 1] (V) 4.5
Input Voltage (Max) [Rail 1] (V) 60 - 60
Output Voltage (Min) [Rail 1] (V) 0.8
Output Voltage (Max) [Rail 1] (V) 55
Output Current (Max) [Rail 1] (A) 5
Switching Frequency Range (Typical) (kHz) 200 - 2500
Control Type Current Mode
Peak Efficiency (%) 90
IQ [Rail 1] (µA) 10
SYNCH Capability Yes
Qualification Level Standard
Temp. Range (°C) -40 to +125°C

Package Options

Pkg. Type Pkg. Dimensions (mm) Lead Count (#) Pitch (mm)
QFN 5.0 x 4.0 x 0.90 28 0.5

Application Block Diagrams

AC Servo block diagram integrates motor control with EtherCAT design and utilizes a high-performance MPU.
AC Servo
This AC servo system offers cost-effective and high-speed motor control with EtherCAT design.
Portable power system interactive block diagram features a digital power charger capable of 3.6kWm and digitally controlled buck-boost battery charger.
Portable Power System
Portable power system with 240W USB-C, 3.6KW bi-directional charging, and digital control.
9-Axis Industrial High Voltage Motor Control with Ethernet Block Diagram
9-Axis Industrial Motor Control with Ethernet
High-precision and efficient 9-axis motor control designed for robotics and industrial applications.
Power Supply for 5G Systems Block Diagram
Power Supply for 5G Infrastructure
5G power supply offers high efficiency, low noise, and robust performance for diverse 5G applications.
Industrial IoT Gateway with Multiple PHY Block Diagram
Industrial IoT Gateway with Multiple PHY
Scalable IIoT gateway with edge processing and rich wired and wireless interfaces.
RZ/V2N Based Raspberry Pi Single Board Computer Block Diagram
RZ/V2N Based Raspberry Pi Single Board Computer
High-performance Vision AI system with 4K camera support, efficient AI processing, and compact SBC design.
Vision AI Gateway Block Diagram
Vision AI Gateway
Renesas' Vision AI Gateway design offers high-speed AI processing, enhanced value via edge AI capability, and a reliable power supply.
Genoa Server Block Diagram
AMD 4th-Gen EPYC (Genoa) Power & Timing System
Complete power and timing system for AMD Genoa with SVI3, DDR5, and PCIe Gen 5/6 support.
High Throughput Wi-Fi 6 Router Block Diagram
High Throughput Wi-Fi 6 Router
Achieve seamless, high-speed connectivity with an advanced Wi-Fi 6 router powered by Renesas.
1-Phase Power Meter Block Diagram
1-Phase Power Meter
Flexible, MCU-controlled, high-end 1-phase power meter for greater control and scalability.
Dimming System for Monitors Block Diagram
Dimming System for Monitors
Dimming system for monitors featuring QR flyback, DC/DC buck, LDO, and MCU for precise backlight control.
The all-in-one smart home controller interactive block diagram combines multiple radio PHYs, a cost-optimized MPU, and versatile connectivity.
Smart Home Controller with Multiple PHYs
All-in-one smart home gateway with multi-standard PHYs, intuitive control, and future-proof design.
IO-Link Master Block Diagram
IO-Link Master
IO-Link gateway kit connects 8 sensors/actuators with Ethernet, controlled by Arm Cortex-R52 MPU.
Portable Wi-Fi Controlled RGBW Lighting Block Diagram
Portable Wi-Fi Controlled RGBW Lighting
Portable RGBW lighting system with Wi-Fi control, USB-C power, and easy, flexible installation.
Interactive block diagram of the centralized ROS body controller features a 32-bit MCU, supports Pub/Sub communication, and provides multiple servo control via 1-wire UART and RS-485.
ROS Body Controller for Robotic Systems
The centralized ROS body controller simplifies robot coordination with standardized control and efficient communication.

Additional Applications

  • Industrial power supplies
  • 12V/48V industrial and computing PoL
  • ATM, vending, and gaming machines
  • Robotics
  • Programmable logic controllers
  • After-market automotive

Applied Filters: