Skip to main content
Renesas Electronics Corporation

Features

  • Application-optimized digital control loop
  • Advanced, digital control techniques: Tru-sample Technology™, State-Law Control™ (SLC), and Sub-cycle Response™ (SCR)
  • Improved transient response and noise immunity
  • Protection features: overcurrent protection, overvoltage protection (VIN, VOUT), undervoltage protection (VIN, VOUT), overloaded startup, over-temperature protection (internal, external), and continuous retry ("hiccup") mode for fault conditions
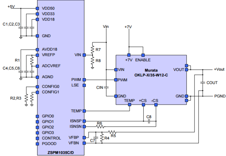
  • Optimized pre-configured digital loop compensators for the Murata Power Block
  • 2-pin selection of loop compensation, output voltage and slew rate
  • Operation from a single 5V or 3.3V supply

Description

The ZSPM1035D single-phase digital PWM controller is optimally configured for use with the Murata Power Solutions 35A Power Block OKLP-X/35 and provides a quick route to proven, high-performance smart digital power solutions. The ZSPM1035D PWM controller integrates a digital control loop optimized for ultra-fast transient response, steady-state performance, stability, and design flexibility. For improved system reliability, a rich set of protection and monitoring functions is provided. The ZSPM1035D features user-selectable, preconfigured compensators in the digital control loop optimized for use with the Murata Power Solutions 35A power block. Renesas' easy-to-use Pink Power Designer™ software helps the development of solutions with fully customizable output voltage and output capacitance. The software provides monitoring functions for controller operation, status, and system errors. A downloadable reference solution is available, including a graphical user interface, layout guidelines, bill of materials, and step-by-step instructions. It is ready to be immediately implemented in the application design.

Applications

  • Telecom Switches
  • Servers and Storage
  • Base Stations
  • Network Routers
  • Industrial Applications
  • FPGA Designs
  • Point-of-Load Power Solutions
  • Telecommunications
  • Single-Rail/Single-Phase Supplies for Processors, ASICs, DSPs, etc.

Applied Filters: