Skip to main content
Renesas Electronics Corporation

Features

  • Wide Vin operating range from 4.5V to 75V
  • Adjustable Vout from 0.8V to ~90% of Vin
  • Up to 2A of continuous output current
  • Default 400kHz or adjustable switching frequency from 200kHz to 800kHz
  • ±1% load regulation accuracy from -40°C to 125°C, ±0.5% load regulation accuracy at 25°C
  • 95μA typical quiescent current
  • Internal compensation, fixed 0.5ms SS for QFN and adjustable SS for HTSSOP
  • PFM operation and DEM at light load with integrated external bias LDO & Power Good indicator
  • Cycle-by-cycle peak and valley current limit, input voltage UVLO, output voltage undervoltage (short-circuit) protection and thermal shut down

Description

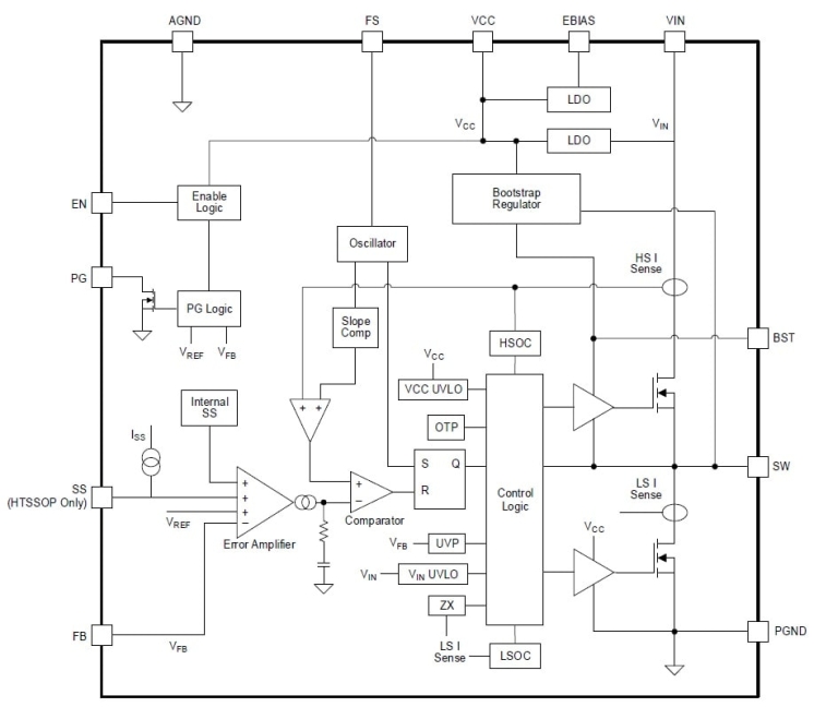
The RAA211820 is a DC/DC synchronous step-down (Buck) regulator that supports a 4.5V to 75V input voltage range and adjustable output voltage. It can deliver up to continuous 2A of continuous output current with premium load and line regulation performance.

The RAA211820 uses peak-current mode control architecture. Its PWM switching frequency is programmable to provide the best trade-off between transient response and efficiency. It also supports PFM operation and DEM to maximize light load efficiency, in addition to an external bias LDO input to further reduce power dissipation across the load range. The regulator also has an internal loop compensation circuit to reduce the external component count and BOM cost.

The RAA211820 provides useful functions such as internal or programmable soft-start and power good indicator. For safe operation, the RAA211820 also offers protection features such as cycle-by-cycle peak and valley current limit, input voltage UVLO, output voltage undervoltage (short-circuit) protection, and thermal shutdown.

Parameters

AttributesValue
Topology [Rail 1]Buck
Outputs (#)1
Input Voltage (Min) [Rail 1] (V)4.5
Input Voltage (Max) [Rail 1] (V)75 - 75
Output Voltage (Min) [Rail 1] (V)0.8
Output Voltage (Max) [Rail 1] (V)65
Output Current (Max) [Rail 1] (A)2
Switching Frequency Range (Typical) (kHz)200 - 800
Control TypePeak Current Mode
Peak Efficiency (%)90
IQ [Rail 1] (µA)90
SYNCH CapabilityNo
Qualification LevelStandard
Temp. Range (°C)-40 to +125°C
Simulation Model AvailableiSim

Package Options

Pkg. TypePkg. Dimensions (mm)Lead Count (#)Pitch (mm)
QFN3.5 x 4.0 x 0.85200.5
TSSOP-EP5.0 x 4.4 x 0.00160.7

Application Block Diagrams

Single-stage DAB-based solar microinverter block diagram leverages an Arm Cortex MCU and GaN bi-directional switch with low on‑state resistance and low switching capacitances.
Single-Stage DAB-Based Solar Microinverter
The system delivers 500W of high‑density, high‑efficiency GaN‑based microinverter power.
Visual mapping system block diagram features a LiDAR data acquisition IC, Linux-based compute platform, and single‑supply power design.
Visual Mapping System with LiDAR-Based SLAM
LiDAR-based SLAM visual mapping enabling robust perception and navigation for autonomous robots.
The 3-phase motor controller block diagram features a cost-optimized ISC-V 32MHz 32-bit ASSP and supports motor sizes from 12V to 100V.
3-Phase RISC-V Motor Controller
3-phase motor controller with pre-programmed 32-bit RISC-V ASSP.
Bi-directional 3000W UPS Power Block Diagram
Bidirectional 3000W UPS Power
Bidirectional 3kW telecom UPS system design with buck‑boost controllers, MCU, and power devices.
3.6kW bidirectional digital power PFC system block diagram utilizes a high-performance Arm Cortex MCU designed to support advanced 650V GaN FETs.
Digital Power System
High-efficiency digital power systems for EV, energy, and industrial applications.
Smart Solar Battery Charger Block Diagram
Smart Solar Battery Charger
Smart solar battery charger ensures efficient battery use, protects against overcharging, and adapts to variable inputs.

Additional Applications

  • Up to 75V distributed power supplies & general purposes POL
  • Telecommunication base station power supplies
  • Power tools
  • Surveillance
  • Portable mobility/robotic devices
  • Industrial power systems

Applied Filters: