Applied Filters:
Renesas Boards & Kits
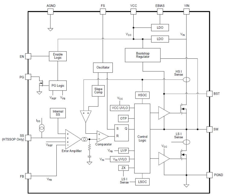
RAA211450 Synchronous Buck Evaluation Board with 4.5V to 42V Input Range, 3.3V 5A Output (QFN version)
The RTKA211450DE0000BU board evaluates the RAA211450 (QFN version), a DC/DC synchronous step-down regulator with programmable switching frequency. The RAA211450 supports a wide input voltage range (from 4.5V to 42V) and adjustable output voltage. It delivers up to continuous 5A output current... Read More
RAA211450 Synchronous Buck Evaluation Board with 4.5V to 42V Input Range, 3.3V 5A Output (HTSSOP version)
The RTKA211450DE0010BU board evaluates the RAA211450 (HTSSOP version), a DC/DC synchronous step-down regulator with programmable switching frequency. The RAA211450 supports a wide input voltage range (from 4.5V to 42V) and adjustable output voltage. It delivers up to continuous 5A output current... Read More
RZ/N2L Remote I/O Solution Kit
The RZ/N2L Remote I/O Solution Kit is a development kit for evaluating remote I/O applications using the RZ/N2L Gateway Solution Board which is equipped with digital IO interface with photocoupler isolation and analog input and supports industrial network communications such as EtherCAT and... Read More


