Skip to main content

Features

  • Independently Drives 4 N-Channel FET in Half Bridge or Full Bridge Configurations
  • Bootstrap Supply Max Voltage to 95VDC
  • Drives 1000pF Load in Free Air at 50°C with Rise and Fall Times of Typically 15ns
  • User-Programmable Dead Time (0.1 to 4.5µs)
  • DIS (Disable) Overrides Input Control and Refreshes Bootstrap Capacitor when Pulled Low
  • Input Logic Thresholds Compatible with 5V to 15V Logic Levels
  • Shoot-Through Protection
  • Undervoltage Protection
  • Pb-free Available

Description

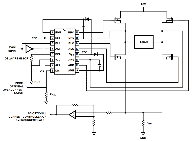
The HIP4082 is a medium frequency, medium voltage H-Bridge N-Channel MOSFET driver IC, available in 16 lead plastic SOIC (N) and DIP packages. Specifically targeted for PWM motor control and UPS applications, bridge based designs are made simple and flexible with the HIP4082 H-bridge driver. With operation up to 80V, the device is best suited to applications of moderate power levels. Similar to the HIP4081, it has a flexible input protocol for driving every possible switch combination except those which would cause a shoot-through condition. The HIP4082's reduced drive current allows smaller packaging and it has a much wider range of programmable dead times (0.1 to 4.5µs) making it ideal for switching frequencies up to 200kHz. The HIP4082 does not contain an internal charge pump, but does incorporate non-latching level-shift translation control of the upper drive circuits. This set of features and specifications is optimized for applications where size and cost are important. For applications needing higher drive capability the HIP4080A and HIP4081A are recommended.

Parameters

AttributesValue
Bootstrap Supply Voltage (Max) (V)95
VBIAS (Max) (V)15
Peak Pull-up Current (A)1.4
Peak Pull-down Current (A)1.3
Turn-On Prop Delay (ns)75
Turn-Off Prop Delay (ns)55
Rise Time (μs)0.009
Fall Time9
Temp. Range (°C)-55 to +125°C
Input Logic Level3.3V/TTL
Qualification LevelStandard

Package Options

Pkg. TypePkg. Dimensions (mm)Lead Count (#)Pitch (mm)
PDIP19.0 x 6.6 x 3.94162.5
SOICN9.9 x 3.9 x 0.00161.3

Application Block Diagrams

Resolver motor control system block diagram features an MCU, full-bridge FET drivers, buck regulators and RS-485 transceivers.
Resolver Motor Control for Small Industrial Robots
Compact robotic system offers precise motion control, robust design, and reduced development time.

Additional Applications

  • UPS Systems
  • DC Motor Controls
  • Full Bridge Power Supplies
  • Switching Power Amplifiers
  • Noise Cancellation Systems
  • Battery Powered Vehicles
  • Peripherals
  • Medium/Large Voice Coil Motors

Applied Filters: