Skip to main content
Renesas Electronics Corporation

Features

  • 10W Output Power
  • Drives External Low Cost BJT
  • Integrated Active Start-up Circuit
  • Easily Meets DoE External Power Supply and EU Code of Conduct, Version 5, Tier 2 Standards  
    • <10mW No-Load Power Consumption
  • Works with iW600 for Ultra-Fast Dynamic Load Response (DLR)
  • Quasi-Resonant Control Optimizes Efficiency at All Loads
  • PrimAccurate™ - Primary-Side Control, No Optocoupler Needed
  • User-Configurable  Voltage Offset Compensation for Voltage Loss in Cables and Connectors (4 Options)
  • EZ-EMI™ Design to Easily Meet Global EMI Specifications
  • SmartDefender Smart Hiccup Technology
    • Helps Address Soft-Shorts in Cables, Connectors without Latching Off
    • Helps Protect Cables and Connectors from Excessive Heat and Damage by Reducing Average Power During Short Circuit by at Least 50%
  • Fully Protected from Fault Conditions
    • Over-Temperature Protection
    • Output Overvoltage and Overcurrent
    • Input Undervoltage Protection
    • Sense-Resistor Short Circuit Protection
  • SOIC-7 Package

Description

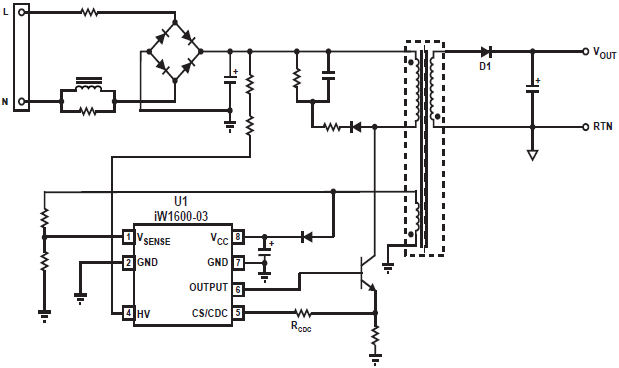
The iW1600-03 PWM controller works with Renesas' iW600 secondary-side voltage position controller for ultra-fast dynamic load response, while PrimAccurate™ primary-side control eliminates the need for an optocoupler.

The iW1600-03 directly drives a bipolar junction transistor (BJT) for softer switching versus FETs, improving EMI and reducing the number of EMI filtering components.

With no-load power consumption of <10mW, the iW1600-03 integrates an active start-up circuit for the shortest start-up time without sacrificing no-load power consumption.

Comprehensive protection features include SmartDefender™ advanced hiccup technology to help address soft short circuits in cables and connectors.

Parameters

AttributesValue
Topology CharacteristicFlyback
Control ModePrimary-Side Regulation Peak Current Mode DCM
UVLO Rising (V)14.5
UVLO Falling (V)4.5
VBIAS (Max) (V)18
PWMs (#)1
Output Power Max (W)10
Switching Frequency (KHz)78 - 78
No Load Power (mW)10
Controller / IntegratedController
Advanced FeaturesActive Start-Up, EZ-EMI, Fast DLR, PrimAccurate, SmartDefender
Temp. Range (°C)-40 to +125°C
Qualification LevelStandard

Package Options

Pkg. TypePkg. Dimensions (mm)Lead Count (#)Pitch (mm)
SOIC-73.81 x 4.95371.27

Application Block Diagrams

Battery-powered aroma diffuser featuring ultra-low power Wi-Fi 6, battery charger and compact mixed-signal IC.
Household Aroma Diffuser
Household aroma diffuser with connectivity and flexible power options.
Portable UV disinfector block diagram features ultra-low power and low-cost MCU, high-performance AC/DC adapters, and integrated single-cell Li-ion or Li-polymer charger.
Portable Ultraviolet (UV) Disinfector
Foldable UV disinfector offers portable, eco-friendly sanitation with safety and charging features.

Additional Applications

  • 10W AC/DC Travel Adapters for Smartphones and Tablets
  • AC/DC Offline Power Supplies for Consumer Electronics

Applied Filters: