Skip to main content
Renesas Electronics Corporation

Features

  • Multi-ADC Support
    • SPI programmable fine gain and offset control
    • Multiple ADC synchronization
    • Optimized output timing
  • Clock duty cycle stabilizer
  • Nap and Sleep modes
  • Programmable built-in test patterns
  • SDR/DDR LVDS-compatible or LVCMOS outputs
  • Data output clock

Description

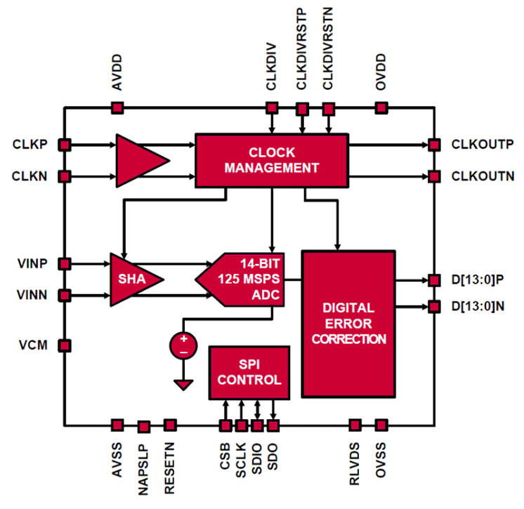
The ISLA214P12 is a high performance 14-bit 125MSPS analog-to-digital converter offering very high dynamic range and low power consumption. It is part of a pin-compatible family of 12- to 16-bit A/Ds with maximum sample rates ranging from 125 to 500MSPS. This allows a design using the ISLA214P12 to accommodate any of the other pin-compatible A/Ds with minimal changes. The ISLA214P12 is very flexible and can be designed into a wide variety of systems. A Serial Peripheral Interface (SPI) port allows access to its extensive configurability and provides digital control over various analog parameters such as input gain and offset. Digital output data is presented in selectable LVDS or CMOS formats and can be configured as full-width, Single Data Rate (SDR) or half-width, Double Data Rate (DDR). Operating from a 1. 8V supply, performance is specified across the full industrial temperature range (-40°C to +85°C).

Applications

  • Radar Array Processing
  • Software Defined Radio
  • Broadband Communications
  • High Performance Data Acquisition
  • Communications Test Equipment

Applied Filters: