Applied Filters:
Renesas Boards & Kits
ISL8036DUALEVAL1Z Active
Dual 3A 1MHz High-Efficiency Synchronous Buck Regulator Evaluation Board
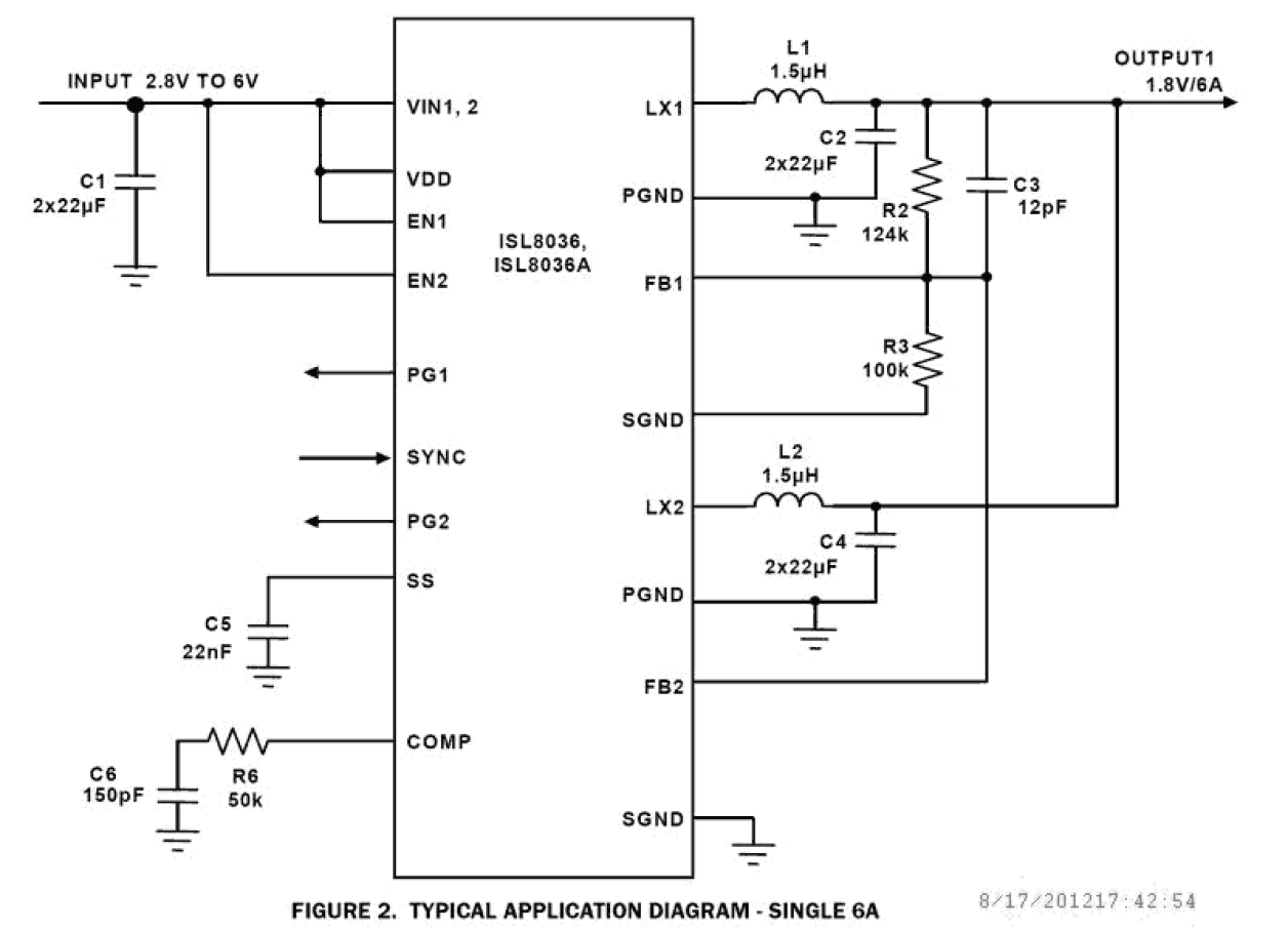
The ISL8036DUALEVAL1Z evaluation board is intended for use by individuals with requirements for point-of-load (POL) applications sourcing from 2.85V to 6V. This evaluation board is used to demonstrate the performance of the ISL8036 low quiescent current mode converter.
The ISL8036 is an... Read More
Recommended Documents:

