Skip to main content

Features

  • Throughput Rate 125MSPS
  • Low Power 165mW at 5V, 27mW at 3V
  • Power Down Mode 23mW at 5V, 10mW at 3V
  • Integral Linearity Error ±1 LSB
  • Adjustable Full Scale Output Current 2mA to 20mA
  • SFDR to Nyquist at 5MHz Output 68dBc
  • Internal 1.2V Temperature Compensated Bandgap Voltage Reference
  • Single Power Supply from +5V to +3V
  • CMOS Compatible Inputs
  • Excellent Spurious Free Dynamic Range

Description

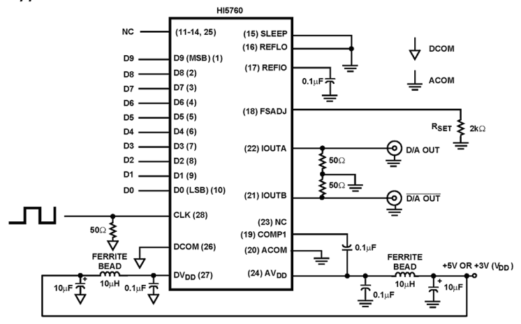
The HI5760 is a 10-bit, 125MSPS, High-Speed, low power, D/A converter which is implemented in an advanced CMOS process. Operating from a single +3V to +5V supply, the converter provides 20mA of full scale output current and includes edge-triggered CMOS input data latches. Low glitch energy and excellent frequency domain performance are achieved using a segmented current source architecture. For an equivalent performance dual version, see the HI5728. This device complements the CommLink™ HI5X60 family of High-Speed converters offered by Intersil, which includes 8, 10, 12, and 14-bit devices.

Applications

  • Cable Modems
  • Set Top Boxes
  • Wireless Communications
  • Direct Digital Frequency Synthesis
  • Signal Reconstruction
  • Test Instrumentation
  • High Resolution Imaging Systems
  • Arbitrary Waveform Generators

Applied Filters: