Overview
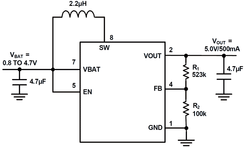
Renesas high-performance boost regulator ICs with integrated FETs deliver efficient and reliable power conversion. Also known as step-up converters, boost regulators are DC/DC power converters that increase input voltage to a higher output voltage. Our boost regulator solutions are ideal for applications requiring a voltage boost from a lower input power source.
Get Started With Your Power Design
PowerCompass™ Multi-Rail Design Tool
Quickly find parts, configure multi-rail setups, analyze systems, and create custom reference designs with this exclusive and offline-accessible web app.
PowerNavigator™ Software
Easily configure and monitor digital-DC devices via USB with a user-friendly interface that simplifies digital power supply design and optimization.
Evaluation Kits & Reference Designs
Simplify your design journey with evaluation kits and reference designs created by our power applications teams.
Applications
Appliances
Building Automation
Industrial Automation
Medical & Healthcare
Renewable Energy & Grid
Resources
Support
Knowledge Base
Browse our knowledge base for helpful articles, FAQs, and other useful resources.
Support Communities
Get quick technical support online from Renesas Engineering Community technical staff.







