メインコンテンツに移動
ルネサス エレクトロニクス株式会社 (Renesas Electronics Corporation)

特長

  • Optimized for topologies such as HWLLC and other half‑bridge resonant converters
  • Supports switching frequencies up to 300kHz
  • Lossless VDS‑based SR sensing
  • Supports wide output‑voltage operation up to 48V or higher
  • Supports both high‑side and low‑side synchronous‑rectification topologies
  • Intelligent low‑power management for ultra‑low no‑load operating current
  • 6‑pin SOT23 package for compact system design

説明

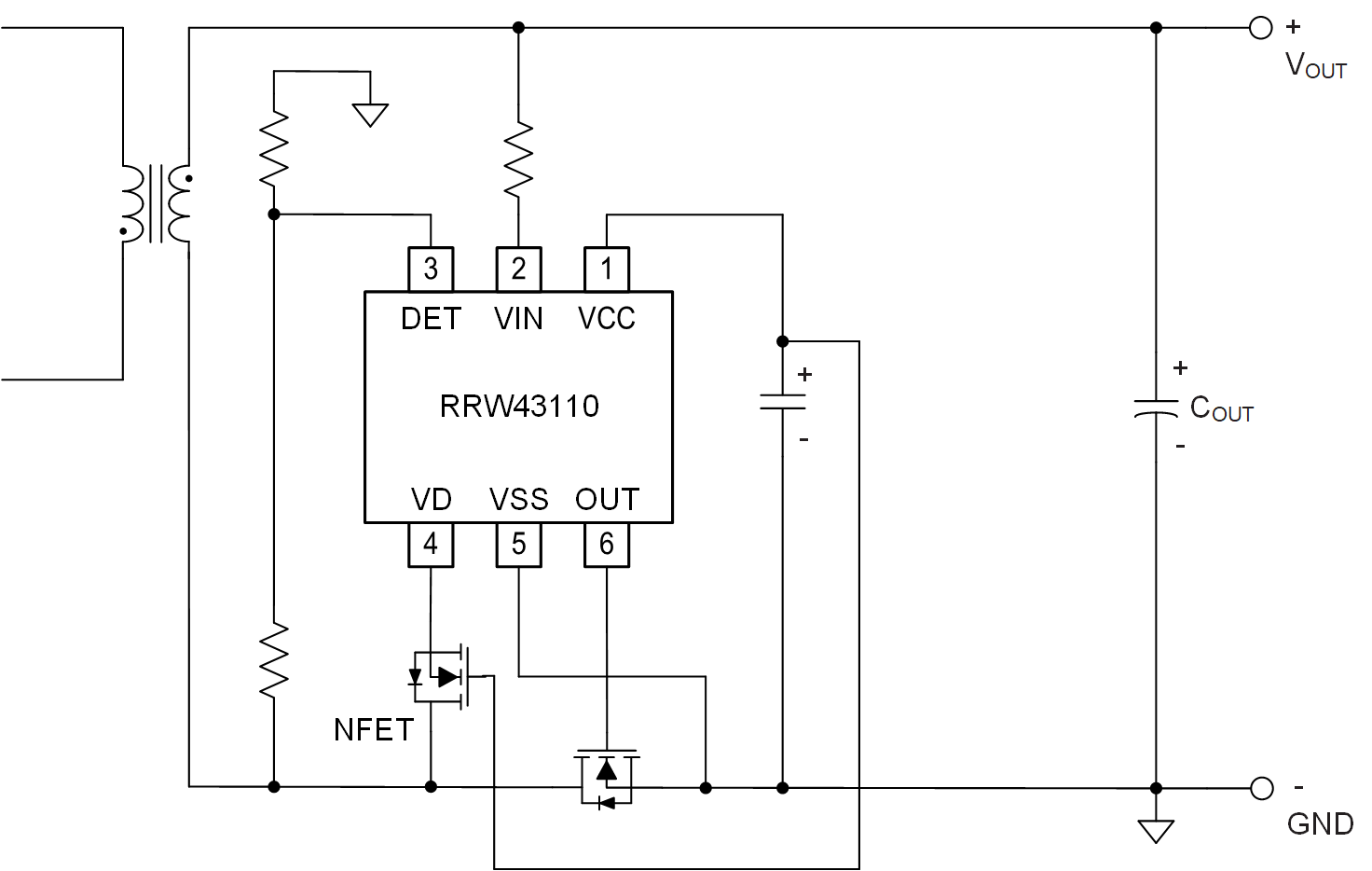
The RRW43110 is an advanced synchronous rectifier (SR) controller that works with both MOSFET and GaN devices. Using Renesas’ proprietary lossless VDS‑sensing technology, the RRW43110 supports multiple topologies, including half‑wave LLC (HWLLC) and other half‑bridge resonant converters, with switching frequencies up to 300kHz.

The device drives an external power switch to replace the secondary‑side rectifying diode, enabling high efficiency across a wide range of operating conditions. Its versatility makes the RRW43110 suitable for next‑generation high‑power‑density power supplies, supporting designs up to 3W/cm3 and power levels up to 500W.

The RRW43110 accommodates wide output‑voltage operation up to 48V or higher, making it suitable for a broad range of power‑supply applications requiring flexible secondary‑side rectification.

The device also supports low‑power and sleep modes to optimize efficiency at light‑load and no‑load conditions.

パラメータ

属性
FunctionSynchronous Rectifier Controller for High‑Density, Wide-Output Designs

パッケージオプション

Pkg. TypePkg. Dimensions (mm)Lead Count (#)
SOT23-6L0.118 x 0.118 x 0.05126

アプリケーション・ブロック図

Compact AC/DC adapter block diagram leverages GaN FETs to deliver 240W of output power and provides a stable 20V/12A DC output across a global AC input range.
240W AC/DC電源アダプタ
コンパクトな240W GaN AC/DCアダプタで、高性能システム向けに効率的で安定した電力を供給します。
Power‑efficient AC/DC adapter block diagram leverages GaN FETs to deliver 270W of power from a wide AC input range and provides an adjustable constant‑voltage DC output.
270W AC/DC電源アダプタ
高効率270W GaN AC/DCアダプタ (広入力範囲・調整可能なDC出力付き)
The AC/DC adapter block diagram features a zero‑voltage switching controller and SuperGaN FETs, and the design is compliant with USB PD EPR, delivering 240 W output.
240W USB PD AC/DCアダプタ
USB PD 3.2 EPR出力を備えた高効率240W AC/DCアダプタ。

その他アプリケーション

  • Rapid‑Charging AC/DC Adapters for Smartphones, Tablets, Notebooks, and Other Portable Devices
  • Power Tools
  • Electric Bicycles
  • Industrial Power
  • Home Appliances
  • Motor Control

適用されたフィルター