メインコンテンツに移動
ルネサス エレクトロニクス株式会社 (Renesas Electronics Corporation)

特長

  • Supports ultra‑high‑power‑density AC/DC converter designs (3W/cm3) up to 500W
  • USB PD 3.1/3.2 support for wide input/output voltage applications
  • Integrated interleaved PFC and HWLLC control in a compact 16‑lead DFN package
  • Intelligent digital two‑stage control for improved efficiency, EMI, and audible‑noise performance
  • Renesas patent technology enabling low standby power consumption
  • Comprehensive built‑in protections, including AC brown‑out, output short‑circuit, output over‑voltage, and optocoupler failure
  • Configurable performance and protection parameters for flexible system optimization

説明

The RRW11011 is a high‑performance AC/DC primary‑side digital controller that integrates an advanced interleaved boost power factor correction (PFC) controller and a half‑wave LLC (HWLLC) controller. The device is optimized to operate with the Renesas RRW30120 secondary‑side controller for secondary‑side regulation (SSR).

With its integrated interleaved boost PFC stage, the RRW11011 improves power factor, total harmonic distortion (THD), efficiency, and EMI performance. Intelligent digital two‑stage control further enhances efficiency, reduces EMI, and minimizes audible noise across operating conditions.

パラメータ

属性
Topology CharacteristicHybrid
Control ModePeak Current Mode DCM/CCM
UVLO Rising (V)10
UVLO Falling (V)7.5
VBIAS (Max) (V)24
PWMs (#)4
Output Power Max (W)500
Switching Frequency (KHz)200 - 500
No Load Power (mW)45
Controller / IntegratedController
Advanced FeaturesBrown‑Out, OVP, SCP, Optocoupler Fault Detection, Adaptive VBULK Regulation, Direct VHB Sensing
Temp. Range (°C)-40 to +125°C
Qualification LevelStandard

パッケージオプション

Pkg. TypePkg. Dimensions (mm)Lead Count (#)
DFN163 x 4.5 x 0.8516

アプリケーション・ブロック図

Compact AC/DC adapter block diagram leverages GaN FETs to deliver 240W of output power and provides a stable 20V/12A DC output across a global AC input range.
240W AC/DC電源アダプタ
コンパクトな240W GaN AC/DCアダプタで、高性能システム向けに効率的で安定した電力を供給します。
Power‑efficient AC/DC adapter block diagram leverages GaN FETs to deliver 270W of power from a wide AC input range and provides an adjustable constant‑voltage DC output.
270W AC/DC電源アダプタ
高効率270W GaN AC/DCアダプタ (広入力範囲・調整可能なDC出力付き)
The block diagram of the lighting power and control platform leverages GaN FETs to deliver 300W of power from a wide AC input range.
300Wの照明および電力制御プラットフォーム
300W GaN駆動プラットフォームが、多様な用途向けに効率的で調光可能な照明を実現します。
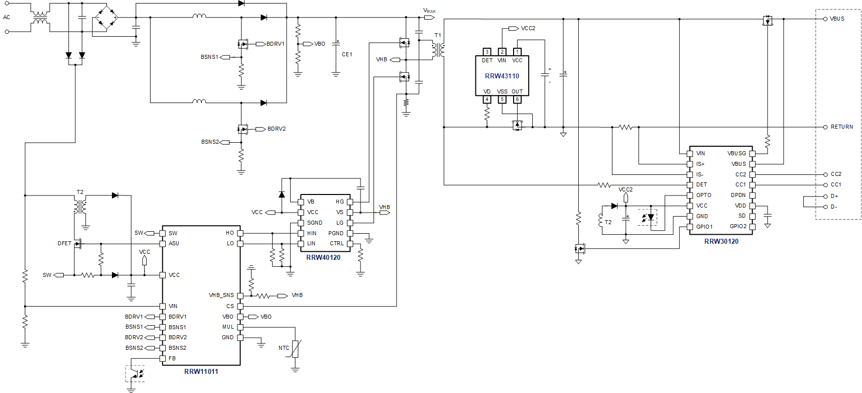
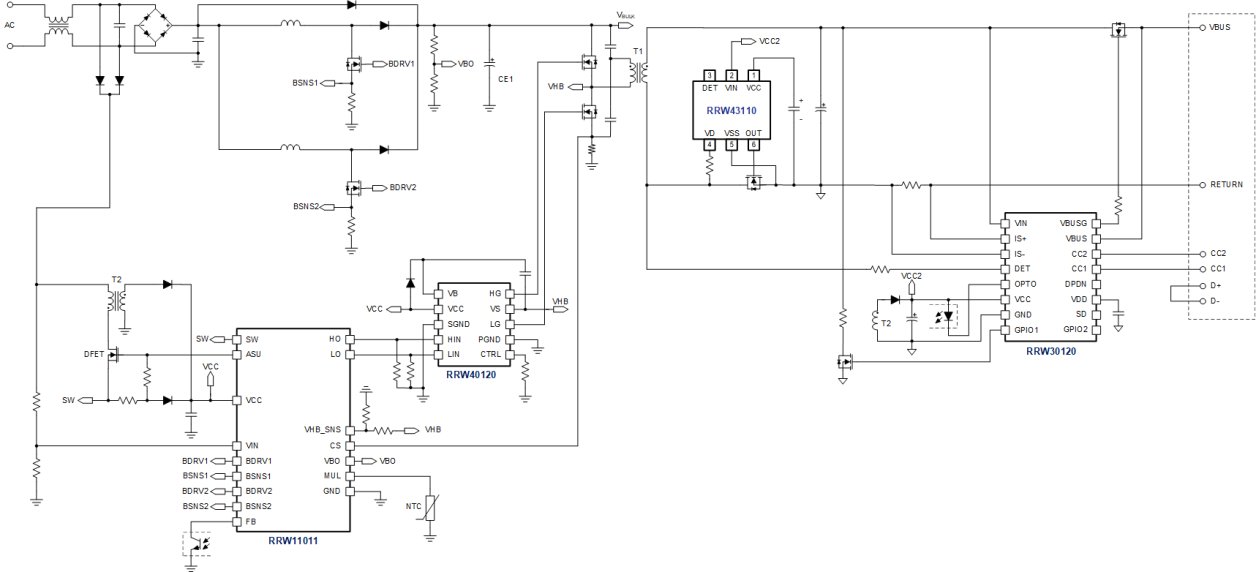
The AC/DC adapter block diagram features a zero‑voltage switching controller and SuperGaN FETs, and the design is compliant with USB PD EPR, delivering 240 W output.
240W USB PD AC/DCアダプタ
USB PD 3.2 EPR出力を備えた高効率240W AC/DCアダプタ。

その他アプリケーション

  • Rapid‑charging AC/DC Adapters for Smartphones, Tablets, Notebooks, and Other Portable Devices
  • TV Power Supplies
  • Power Tools
  • Electric Bicycles
  • Industrial Power Systems
  • Home Appliances
  • Motor Control Systems

適用されたフィルター