メインコンテンツに移動
ルネサス エレクトロニクス株式会社 (Renesas Electronics Corporation)

特長

  • Maximum dropout: 250mV at 4A with BIAS
  • Output voltage accuracy: ±1%
  • Ultra-low output noise: 7µVRMS
  • Input voltage range:
    • Without BIAS: 1.4V to 6.5V
    • With BIAS: 1.1V to 6.5V
  • Output voltage range:
    • Using PCB layout and voltage set pins: 0.5V to 3.65V
    • External FB resistors: 0.5V to 5.1V
  • BIAS voltage range: 3V to 6.5V
  • Max operating load current: 4A
  • High PSRR at VHEADROOM = 0.5V
    • 100kHZ: 35dB at 4A
  • Enable control and power-good indication
  • Overcurrent, short-circuit, and over-temperature fault protection
  • Excellent load transient response

説明

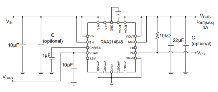
The RAA214048 is an ultra-low noise, high PSRR, low-dropout regulator capable of sourcing up to 4A of load current with only 250mV dropout voltage. It operates from an input voltage of 1.1V for low-voltage applications to 6.5V.

The LDO output voltage can be programmed from 0.8V to 3.95V using voltage setting pins on the IC in 50mV steps, eliminating the need for traditional external feedback resistors and saving PCB space. External feedback resistors can still be used for higher output voltage applications, allowing the output voltage to be programmed anywhere from 0.8V to 5.1V.

The RAA214048 has an ultra-low output noise and high PSRR without a feed-forward capacitor. It only requires a single 1µF noise-reduction capacitor to achieve 7µVRMS output noise, making it great for noise-sensitive and space-constrained applications.

パラメータ

属性
Input Voltage (Min) (V)1.1
Input Voltage (Max) (V)6.5
Output Voltage (Max) (V)5.1
Fixed Output Voltage OptionNo
Noise (10Hz to 100kHz) (μVrms)7

パッケージオプション

Pkg. TypePkg. Dimensions (mm)Lead Count (#)Pitch (mm)
QFN3.5 x 3.5 x 0.90200.5

製品比較

RAA214048RAA214035RAA214045
Input Voltage (Max) (V)6.56.56.5
Input Voltage (Min) (V)1.11.11.1
Output Voltage (Max) (V)5.15.15.1
Reference Output Voltage (V)0.80.50.5
Noise (10Hz to 100kHz) (μVrms)777

アプリケーション

  • Sensor, imaging, and radar
  • Test and measurement
  • Instrumentation, medical, and audio
  • RF power supplies

適用されたフィルター