メインコンテンツに移動
ルネサス エレクトロニクス株式会社 (Renesas Electronics Corporation)

特長

  • Buck mode: input voltage range 3V to 40V
  • Boost mode expands operating input voltage lower than 2.5V
  • Selectable forced PWM mode or PFM mode
  • 300µA IC quiescent current (PFM, no load); 180µA input quiescent current (PFM, no load, VOUT tied to AUXVCC)
  • Less than 5µA (MAX) shutdown input current (IC disabled)
  • Operational topologies
  • Synchronous buck
  • Non-synchronous buck
  • Two-stage boost buck
  • Noninverting single inductor buck boost
  • Programmable frequency from 200kHz to 2.2MHz and frequency synchronization capability
  • ±1% Tight voltage regulation accuracy
  • Reliable cycle-by-cycle overcurrent protection
  • Temperature compensated current sense
  • Programmable OC limit
  • Frequency foldback and hiccup mode protection
  • 20 Ld HTSSOP package
  • AEC-Q100 qualified
  • Pb-free (RoHS compliant)

説明

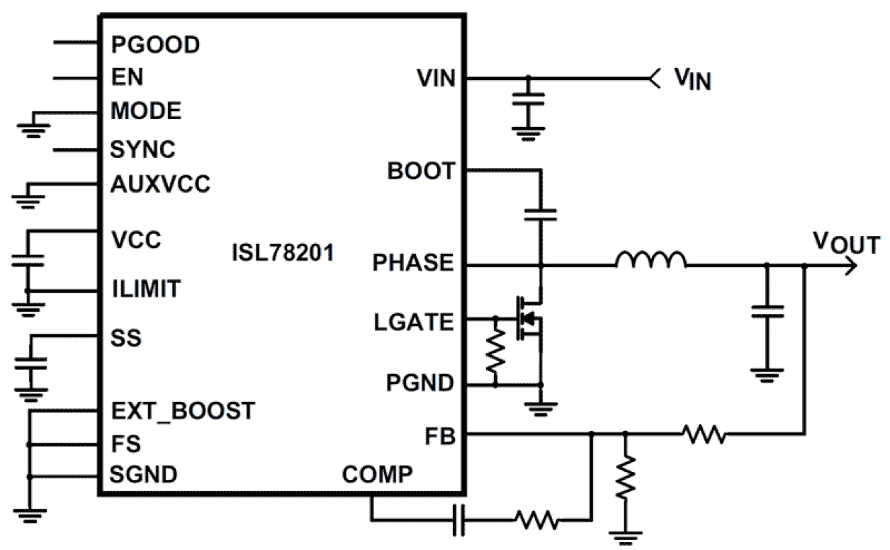
The ISL78201 is an AEC-Q100 qualified 40V, 2. 5A synchronous buck or boost buck controller with a high-side MOSFET and low-side driver integrated. In Buck mode, the ISL78201 supports a wide input range of 3V to 40V. In Boost-Buck mode, the input range can be extended down to 2. 5V and output regulation can be maintained when VIN drops below VOUT, enabling sensitive electronics to remain on during cold-cranking and start-stop applications. The ISL78201 has a flexible selection of operation modes including forced PWM mode and an optional switch to PFM mode for light loads. In PFM mode, the quiescent input current is as low as 300µA and can be further reduced to 180µA with AUXVCC connected to VOUT under 12V VIN and 5V VOUT application. The load boundary between PFM and PWM can be programmed to cover wide applications. The low-side driver can be either used to drive an external low-side MOSFET for a synchronous buck, or left unused for a standard non-synchronous buck. The low-side driver can also be used to drive a boost converter as a preregulator that greatly expands the operating input voltage range down to 2. 5V or lower. The ISL78201 offers the most robust current protections. It uses peak current mode control with cycle-by-cycle current limiting. It is implemented with frequency foldback undercurrent limit condition; in addition, the hiccup overcurrent mode is also implemented to guarantee reliable operations under harsh short conditions. The ISL78201 has comprehensive protections against various faults including overvoltage and over-temperature protections, etc.

パラメータ

属性
Topology [Rail 1]Buck or Boost
Outputs (#)1
Input Voltage (Min) [Rail 1] (V)3
Input Voltage (Max) [Rail 1] (V)40 - 40
Output Voltage (Min) [Rail 1] (V)0.8
Output Voltage (Max) [Rail 1] (V)36
Output Current (Max) [Rail 1] (A)2.5
Switching Frequency Range (Typical) (kHz)200 - 2200
Control TypeCurrent Mode
Peak Efficiency (%)96
IQ [Rail 1] (µA)300
SYNCH CapabilityYes
Qualification LevelAutomotive
Temp. Range (°C)-40 to +105°C
Simulation Model AvailableN/A

パッケージオプション

Pkg. TypePkg. Dimensions (mm)Lead Count (#)
TSSOP-EP6.5 x 4.4 x 0.0020

アプリケーション・ブロック図

Vehicle Telematics Box with 4G & GPS Block Diagram
4G&GPS付き車両テレマティクスボックス
車両テレマティクスボックスは、4G通信、GPS、遠隔管理、データ収集、故障監視を可能にします。

その他アプリケーション

  • Automotive applications
  • General purpose power regulator
  • 24V Bus power
  • Battery power
  • Embedded processor and I/O supplies

適用されたフィルター