Skip to main content
Renesas Electronics Corporation

Features

  • Based on the Intel® 4.0 DrMOS standard
  • High-current handling: up to 60A
  • High-performance PQFN copper-clip package
  • Tri-state 3.3V PWM input driver
  • Skip Mode (low-side gate turn-off) input (SMOD#)
  • Warning flag for over-temperature conditions
  • Driver output disable function (DISB# pin)
  • Internal pull-up and pull-down for SMOD# and DISB# inputs, respectively
  • Integrated Schottky diode technology in the low-side MOSFET
  • Integrated bootstrap Schottky diode
  • Adaptive gate drive timing for shoot-through protection
  • Under-voltage lockout (UVLO)
  • Optimized for switching frequencies up to 1MHz

Description

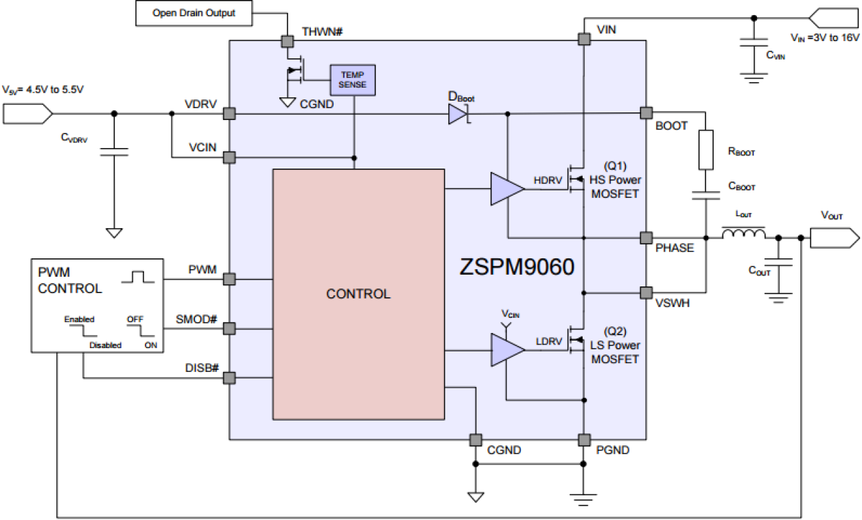
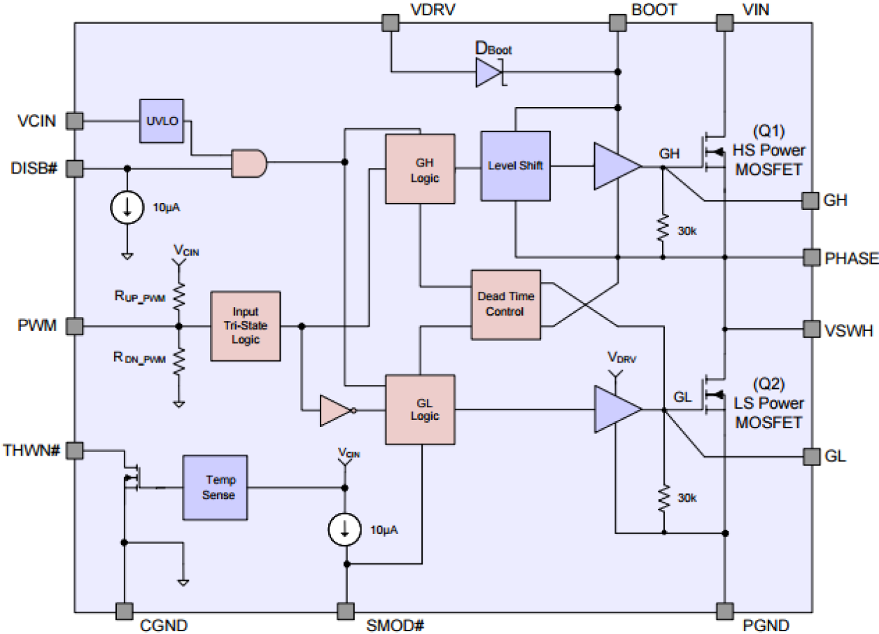
The ZSPM9060 is IDT's next-generation, fully optimized, ultra-compact, integrated MOSFET plus driver power stage solution for high-current, high-frequency, synchronous buck DC-DC applications. The ZSPM9060 integrates a driver IC, two power MOSFETs, and a bootstrap Schottky diode into a thermally enhanced, ultra-compact 6x6mm package. With an integrated approach, the complete switching power stage is optimized with regard to driver and MOSFET dynamic performance, system inductance, and power MOSFET RDS(ON). The ZSPM9060 uses innovative high-performance MOSFET technology, which dramatically reduces switch ringing, eliminating the need for a snubber circuit in most buck converter applications. A driver IC with reduced dead times and propagation delays further enhances the performance. A thermal warning function warns of a potential over-temperature situation. The ZSPM9060 also incorporates a Skip Mode (SMOD#) for improved light-load efficiency. The ZSPM9060 also provides a tri-state 3.3V PWM input for compatibility with a wide range of PWM controllers. The ZSPM9060 DrMOS is compatible with IDT's ZSPM1000, a leading-edge configurable digital power-management system controller for non-isolated point-of-load (POL) supplies.

Applied Filters: