Features
- Temperature-independent photovoltaic maximum power tracking (MPPT) regulator
- VBAT reverse-current blocking
- Programmable temperature-compensated termination voltage: 3.94V to 4.18V ± 1%
- User-programmable maximum charge current: 50mA to 1500mA
- Supervisor for VBAT reported at the NFLT pin
- Input supply under-voltage lockout
- Full protection for VBAT over-current, over-temperature, VBAT over-voltage, and charging timeout
- Charge status indication
- I2C program interface with EEPROM registers
Description
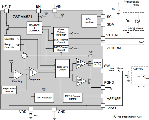
The ZSPM4521 is a DC/DC synchronous switching lithium-ion (Li-Ion) battery charger with fully integrated power switches, internal compensation, and full fault protection. It uses a temperature-independent photovoltaic maximum power point tracking (MPPT) function to optimize power output from the source during Full-Charge Constant-Current (CC) Mode. Its switching frequency of 1MHz enables the use of small filter components, resulting in smaller board space and reduced bill-of material costs. During Full-Charge Constant-Current Mode, the duty cycle is controlled by the MPPT regulator. Once the battery’s termination voltage is reached, the regulator operates in Constant Voltage Mode. In this mode, the ZSPM4521 modulates the charging current until the battery reaches full charge. When the regulator is disabled (the EN pin is low), the device draws 10µA (typical) quiescent current (Disabled Mode). The ZSPM4521 includes supervisory reporting through the NFLT (inverted fault) open-drain output to interface other components in the system. Device programming is achieved by an I²C interface through the SCL and SDA pins.
Applied Filters: