Skip to main content
Renesas Electronics Corporation

Features

  • Built-in charge pump
  • 3.3V compatible logic interface
  • Low standby current
  • Short circuit protection
    • Shutdown by over current detection
    • Shutdown by over temperature detection
  • Support cranking operation
  • Built-in diagnostic function
    • Proportional load current sensing(with highly accurate current detection function)
    • Defined fault signal in case of abnormal load condition
  • Reverse battery protection by self-turn ON
  • Loss of ground protection
  • Under voltage lock out
  • AEC Qualified
  • RoHS compliant
  • Product Spec.
    • Nch/Pch: Nch
    • Automotive: YES
    • Package Type.: TO252-7
    • Type: High side
    • Channels: 1
    • RON (mohm) typ. @ Tj = 25 °C: 2.3
    • RON (mohm) max. @ Tj = 25 °C: 3.0
    • RON (mohm) max. @ Tj = 150 °C: 4.8
    • Vcc (V) min.: 4.5
    • Vcc (V) max.: 28
    • Vload dump (V): 35
    • IL 1 (SC) (A): 110
    • Tch (°C) min. :-40
    • Tch (°C): 150

Description

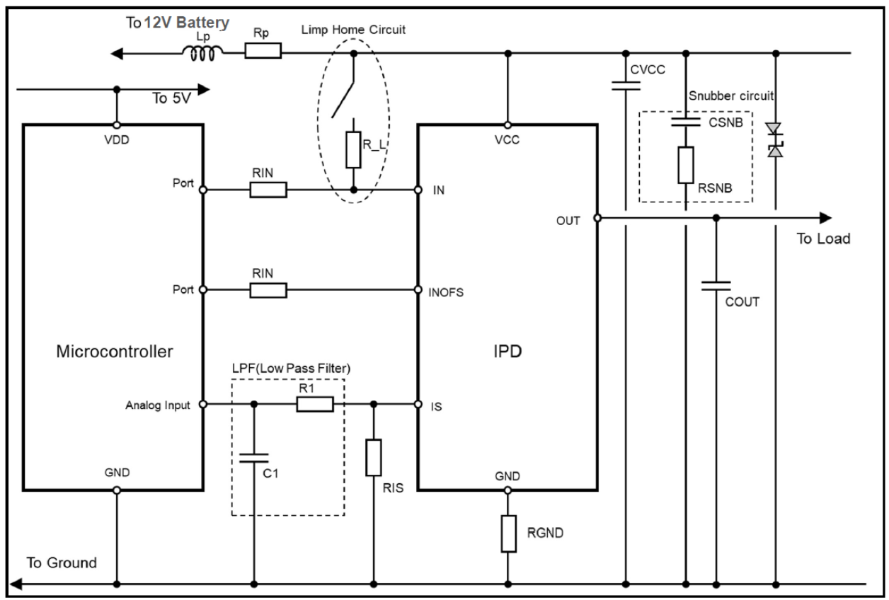
RAJ2810024H12HPD is a 2.3mΩ single channel Intelligent Power Device (IPD) available in a TO252-7 package. This device is a 4.5V to 28V N-channel High-Side Switch (HSS) with a charge pump, diagnostic feedback, and integrated protection function. It is designed for use in automotive 12V systems.

The RAJ2810024H12HPD helps reduce power losses in the vehicle thanks to its 0.5uA standby current, which makes it suitable for use in power distribution switches, heaters, and glow plugs

Parameters

AttributesValue
FunctionHigh Current Operation
RON (mohm) typ. @ Tj = 25 °C (mohm)2.3
Channels per device (#)1

Package Options

Pkg. TypePkg. Dimensions (mm)Lead Count (#)
TO-252-76.5 x 6.1 x 2.47

Application Block Diagrams

Block diagram of the hands-on/off detection (HOD) system featuring SSC-based multi-channel impedance sensing, shared HOD and heater electrodes, IPD-driven heater control and MCU capacitive touch sensing.
Hands-Off Detection (HOD) & Steering Switch System
Autonomous driving steering system featuring hands-off detection, heating, and touch interaction.
Advanced Automotive Domain Controller (AADC) Block Diagram
Advanced Automotive Domain Controller (AADC)
Advanced Automotive Domain Controller integrates key systems for smarter and connected vehicles.
Low-voltage x-in-1 electric vehicle unit block diagram features a 48V inverter, onboard charger, DC/DC converter, and a motor control unit (EMU2).
X-in-1 Electric Vehicle Unit
Integrated X-in-1 EV power system for efficient motor control, charging, and DC/DC conversion.
Wireless EV Battery Management System Block Diagram
Wireless EV Battery Management System
Renesas' wireless BMS removes wire harnesses, boosts flexibility, and uses Bluetooth LE for standardization.
Power Distribution Box with E-Fuse Block Diagram
Solid State Automotive Power Distribution Module with eFuse
Compact, reliable eFuse system with IPD-based protection, smart diagnostics, and weight savings.

Applied Filters: