Skip to main content
Renesas Electronics Corporation

Features

  • Independently Drives 4 N-Channel FET in Half Bridge or Full Bridge Configurations
  • Bootstrap Supply Max Voltage to 95VDC
  • Drives 1000pF Load at 1MHz in Free Air at 50°C with Rise and Fall Times of Typically 10ns
  • User-Programmable Dead Time
  • On-Chip Charge-Pump and Bootstrap Upper Bias Supplies
  • DIS (Disable) Overrides Input Control
  • Input Logic Thresholds Compatible with 5V to 15V Logic Levels
  • Very Low Power Consumption
  • Undervoltage Protection
  • Pb-free Available

Description

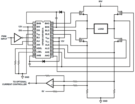
The HIP4081A is a high frequency, medium voltage Full Bridge N-Channel FET driver IC, available in 20 lead plastic SOIC and DIP packages. The HIP4081A can drive every possible switch combination except those which would cause a shoot-through condition. The HIP4081A can switch at frequencies up to 1MHz and is well suited to driving Voice Coil Motors, high-frequency switching power amplifiers, and power supplies. For example, the HIP4081A can drive medium voltage brush motors, and two HIP4081As can be used to drive high performance stepper motors, since the short minimum on-time can provide fine micro-stepping capability. Short propagation delays of approximately 55ns maximizes control loop crossover frequencies and dead-times which can be adjusted to near zero to minimize distortion, resulting in rapid, precise control of the driven load. A similar part, the HIP4080A, includes an on-chip input comparator to create a PWM signal from an external triangle wave and to facilitate hysteresis mode switching.

Parameters

AttributesValue
Bootstrap Supply Voltage (Max) (V)95
VBIAS (Max) (V)15
Peak Pull-up Current (A)2.6
Peak Pull-down Current (A)2.4
Turn-On Prop Delay (ns)60
Turn-Off Prop Delay (ns)35
Rise Time (μs)0.01
Fall Time10
Temp. Range (°C)-40 to +85°C
Input Logic Level3.3V/TTL
Qualification LevelStandard

Package Options

Pkg. TypePkg. Dimensions (mm)Lead Count (#)Pitch (mm)
PDIP26.2 x 6.6 x 3.94202.5
SOICW12.9 x 7.5 x 0.00201.3

Applications

  • Medium/Large Voice Coil Motors
  • Full Bridge Power Supplies
  • Switching Power Amplifiers
  • High Performance Motor Controls
  • Noise Cancellation Systems
  • Battery Powered Vehicles
  • Peripherals
  • UPS

Applied Filters: