Features
- 100W Offline Controller Supports Isolated and Non-isolated Flyback, Buck and Buck-Boost
- Integrated High-Voltage Startup Device
- PF >0.9 and THD <20% Across Input Voltage at Output Power >33%
- THD <10% at Full Load, Across the Input Voltage Range
- Supports Wide AC Input Voltage – 90VAC to 305VAC with Tight AC Load and Line Regulation (±3%)
- Fast PFC Ready Time <0.2s
- Standby Power - <150mW at Input Voltage of 230VAC
- Fully Protected
- Output Overvoltage, Over-Power, Overcurrent, Sense-Resistor Short Protections
- Input Voltage Undervoltage and Overvoltage Protection
- Built-In Over-Temperature Protection
- Open Loop Protection
- IEC 61000-3-2 Compliant
Description
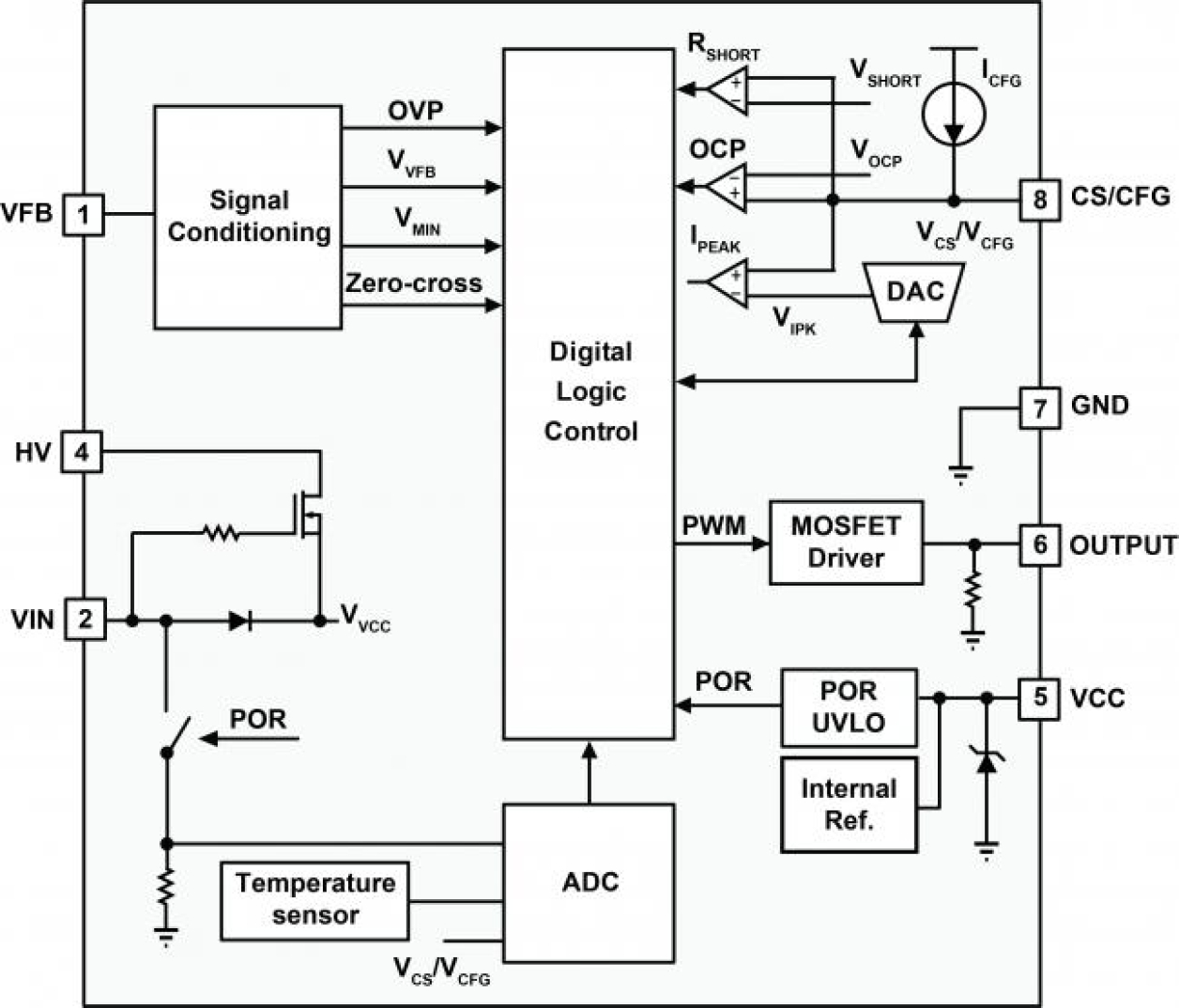
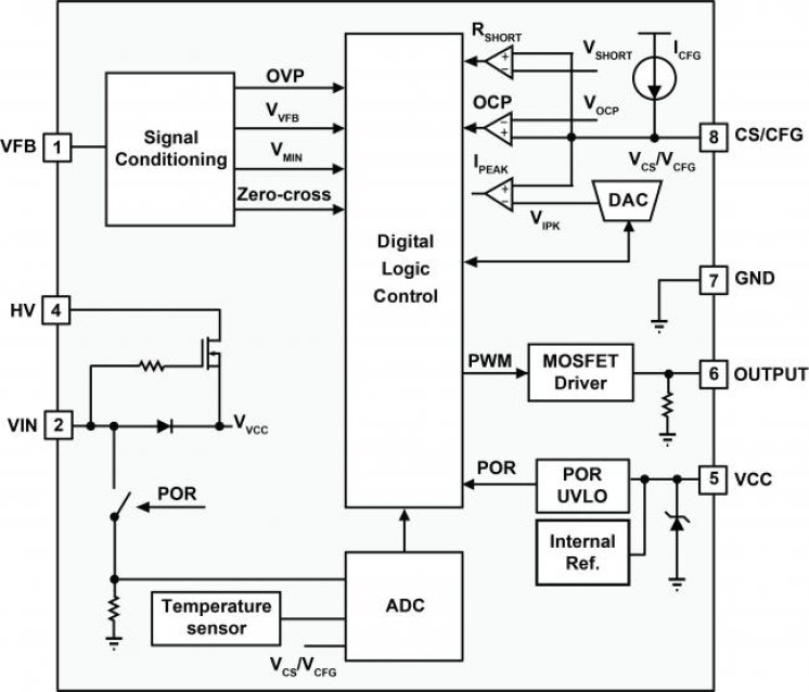
The iW3677 front-end flyback power factor correction device provides high power factor (PF >0.9) and low THD (<20%) down to 33% load current using Renesas' PF-Boost™ technology. The device can be configured in both isolated and non-isolated configurations, as a buck, buck-boost or flyback converter and consumes less than 150mW no-load standby power at 230VAC. The iW3677 integrates a high-voltage startup device which also reduces standby power consumption during normal operation.
The iW3677 integrates a full range of protection features including output overvoltage, over-power, input overvoltage and undervoltage, overcurrent and sense resistor short circuit protection, open loop and over-temperature protection.
For an option without integrated high-voltage startup, see iW3671.
Parameters
| Attributes | Value |
|---|---|
| Function | Non-Dimmable |
| Output Power Max (W) | 100 |
| Switching Frequency (KHz) | 300 - 300 |
| No Load Power (mW) | 150 |
| Optimal VIN (V) | 90 - 305 |
| Stages | Single-Stage |
| Controller / Integrated | Controller |
| Key Features | High-Power Boost PFC Front-End Controller, Integrated High-Voltage Startup, Optimized for 1-Stage or 2-Stage CV Applications |
| Protection Features | OVP, PCL, Input OVP, IUVP, OCP, OTP, SRSC, Loop-open |
| Pass Device | FET |
| Power Factor Correction | >0.9 |
| Output Power (Min) (W) | 3 |
Package Options
| Pkg. Type | Pkg. Dimensions (mm) | Lead Count (#) | Pitch (mm) |
|---|---|---|---|
| SOIC-7 | 5 x 6 x 1.75 | 7 | 1.27 |
Applications
- Commercial Lighting
- External Fixture Drivers
Applied Filters: