Features
- High PF (>0.95) and Low THD (<15%)
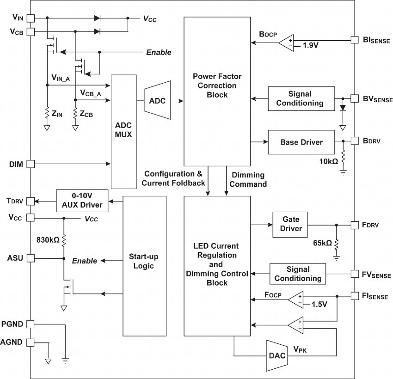
- PrimAccurate™ - Isolated Off-Line AC/DC Controller
- Integrates Renesas' Flickerless™ Technology
- Removes Virtually All LED Flicker
- LED Applications up to 45W Off-Line Solid-State Lighting Applications
- 45Hz to 66Hz Line Frequency Range - 50Hz/60Hz Compatible
- Analog and PWM Dimming Compatibility
- Direct Analog Control - 1% to 100% Range
- PWM Dimming Capable
- Integrated Isolation Transformer Driver for 0-10V Dimming Systems
- Quasi-resonant Mode for Optimal Efficiency
- Fully Protected
- Works from DC Voltage Emergency Back Up System
- Over-Temperature Protection
- Overvoltage Protection
- Output Overvoltage, Overcurrent and Short Circuit
- Open LED Fault Detection
- Sense-Resistor Short Circuit Protection
Description
The iW3630 offers an output power up to 45W, high power factor (PF) >0.95, total harmonic distortion <15%, and a small BOM to address performance, cost and reliability issues in high-performance, dimmable commercial solid-state lighting applications.
The iW3630 features a built-in isolation transformer driver that enables direct, 0-10V dimming without the need for an additional driver circuit and microcontroller. It also incorporates Renesas' proprietary PrimAccurate™ primary-side control technology, further reducing the BOM count by eliminating the need for an optocoupler and external compensation components.
Incorporating Renesas' proprietary Flickerless™ technology, the iW3630 allows for full 1% to 100% flickerless dimming using either a direct analog voltage or a PWM signal. It is feature-rich to ease design and provide a very robust solution, integrating Renesas' EZ-EMI® technology and several protection features, including LED over-temperature protection.
Parameters
| Attributes | Value |
|---|---|
| Function | Dimmable |
| Output Power Max (W) | 45 |
| Switching Frequency (KHz) | 200 - 200 |
| No Load Power (mW) | 300 |
| Optimal VIN (V) | 120 - 277 |
| Stages | Two-Stage |
| Dim Range (Min) (%) | 1 |
| Dim Range (Max) (%) | 100 |
| Controller / Integrated | Controller |
| Key Features | PrimAccurate, Flickerless, EZ-EMI |
| Protection Features | OVP, IOVP, UVLO, PCL/OCP, OTP, SRSC |
| Peak Efficiency (%) | 85 |
| Dimmer Functions Supported | Analog Dimming, PWM Dimming, 0-10V |
| Pass Device | FET |
| Power Factor Correction | >0.95 |
| LED Current Accuracy (%) | 5 |
| Output Power (Min) (W) | 10 |
Package Options
| Pkg. Type | Lead Count (#) | Pitch (mm) |
|---|---|---|
| SOIC-14 | 14 | 1.27 |
Applications
- Dimmable LED Ballasts with 0-10V Interface for Dimming Control
- Dimmable LED Ballasts with Analog Input for Dimming Control
Applied Filters: