Features
- PrimAccurate™ - Isolated Off-Line AC/DC Controller
- Integrates Renesas' Flickerless™ Technology - Removes LED Flicker
- Ideal for 3W to 15W Off-Line LED Applications
- 45Hz to 66Hz Line Frequency Range - 50Hz/60Hz Compatible
- Broad Range of Dimmer Capability - Leading Edge, Trailing Edge and Non-Traditional R, R-C and R-L Types - Automatic Detection of Dimmer Type
- 1% to 100% Wide Dimming Range - iW3614-00
- Automatically Detects and Operates without Dimmer
- Quasi-resonant Mode for Optimal Efficiency - >85% (Without Dimmer)
- Low 10µA Start-Up Current
- LED Temperature Protection - External NTC Input to Reduce Drive to LEDs in Over-Temperature Condition
Description
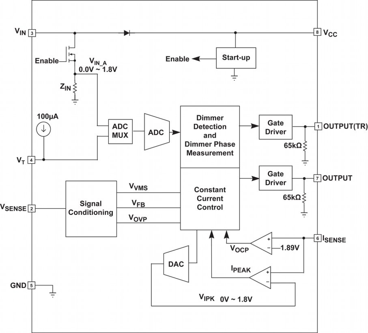
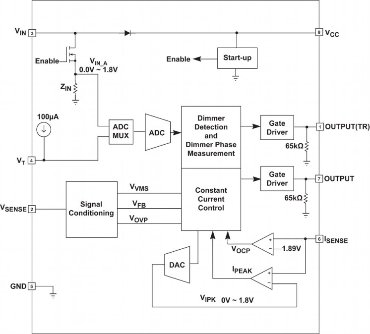
The iW3614 is a high-performance AC/DC power supply controller optimized for dimmable LED luminaires requiring high Power Factor (PF). Designed to operate from a broad input voltage range of 100VAC to 230VAC, the iW3614 provides an efficient solid-state lighting solution for LED luminaires in the 3W to 15W range.
Incorporating Renesas' proprietary Flickerless™ technology, the iW3614 removes LED flicker, provides high PF (>0.9), and permits usage with the industry's broadest range of dimmers. Additionally, the iW3614 incorporates Renesas' proprietary PrimAccurate™ primary-side control technology, minimizing the external component count by removing the need for both the traditional opto-isolator and external compensation components, reducing solution size and cost.
The iW3614 integrates an innovative over-temperature protection (OTP) derating feature that uses an external NTC device to monitor the temperature of an LED luminaire. The OTP derating feature protects the LED driver circuit by reducing output current drive to the LEDs during an over-temperature event, enabling continuous light output even in an overheating situation.
Parameters
| Attributes | Value |
|---|---|
| Function | Dimmable |
| Output Power Max (W) | 25 |
| Switching Frequency (KHz) | 200 - 200 |
| No Load Power (mW) | 300 |
| Optimal VIN (V) | 90 - 264 |
| Stages | Two-Stage |
| Dim Range (Min) (%) | 1 |
| Dim Range (Max) (%) | 100 |
| Dimming Frequency (Hz) | 630, 900 |
| Controller / Integrated | Controller |
| Key Features | PrimAccurate, Flickerless, EZ-EMI |
| Protection Features | OVP, IOVP, UVLO, PCL/OCP, SRSC |
| Peak Efficiency (%) | 83 |
| Dimmer Functions Supported | Leading Edge, Trailing Edge, No Dimmer Support |
| Pass Device | FET |
| Power Factor Correction | >0.7 |
| LED Current Accuracy (%) | 5 |
| Output Power (Min) (W) | 3 |
Package Options
| Pkg. Type | Lead Count (#) | Pitch (mm) |
|---|---|---|
| SOIC-8-EP | 8 | 1.27 |
Applications
- 3W to 15W Solid State Lighting Applications
- Dimmable LED Luminaires
Applied Filters: