Features
- 8 channels
- 4.75V ~ 26V input
- 45V maximum output
- Drive typically 96 LEDs (3.4V/50mA each)
- External PWM input up to 20kHz dimming
- Dimming range 0.4%~100% up to 30kHz
- Current matching ±0.7% typical
- Protections
- String open circuit and short circuit detections, OVP, and OTP
- Adjustable dimming frequency
- Adjustable switching frequency
- 32 Ld (5mmx5mm) QFN package
Description
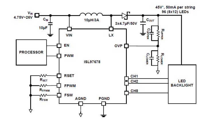
The ISL97678 is an 8-channel PWM dimming LED driver for LCD backlight applications. The ISL97678 is capable of driving up to 96 pieces of 3. 4V/50mA LEDs but larger numbers of LEDs are possible if the LED forward voltage combined is less than 45V. The ISL97678 has 8 channels of voltage controlled current sources with typical currents matching to ±1%, which compensate for the non-uniformity effect of forward voltages variance in the LED strings. To minimize the voltage headroom and power loss in the typical multi-string operation, the ISL97678 features dynamic headroom control that monitors the highest LED forward voltage string and uses its feedback signal for output regulation. The ISL97678 features PWM dimming up to 30kHz with 0. 4%~100% duty cycle and maintains ±1% current matching across all ranges. The PWM dimming frequency can be adjusted between 100Hz and 30kHz. The boost switching frequency can also be adjusted between 600kHz and 1. 5MHz. The ISL97678 features extensive protection functions that include string open and short circuit detections, OVP, and OTP. The ISL97678 is available in the 32 Ld QFN 5mmx5mm and operates from -40°C to +85°C with input voltage ranges from 4. 75V to 26V.
Parameters
| Attributes | Value |
|---|---|
| Channels (#) | 8 |
| LEDs (#) | 96 |
| Total Current for DC/DC Lighting (mA) | 400 |
| Output Current Max/Channel (mA) | 50 |
| Output Voltage (Max) (V) | 45 |
| Backlight for LCD Size (inches) | 17 - 17 |
| Brightness Control | PWM |
| Frequency Range (MHz) | 1.5 - 1.5 |
| Input Voltage (Min) (V) | 4.75 |
| Input Voltage (Max) (V) | 26 |
| Input Voltage Range (V) | 4.75 - 26 |
| Integrated Diode | No |
| Fault Switch | No |
| IQ (Max) (μA) | 5 |
| IS (mA) | 10 |
| ISW (Typical) (mA) | 3800 |
| Over Voltage Protection | Yes |
| Peak Efficiency (%) | 93.4 |
| Topology [Rail 1] | Inductor Boost |
Package Options
| Pkg. Type | Pkg. Dimensions (mm) | Lead Count (#) | Pitch (mm) |
|---|---|---|---|
| QFN | 5.0 x 5.0 x 0.90 | 32 | 0.5 |
Applications
- Notebook Displays WLED or RGB LED Backlighting
- LCD Monitor LED Backlighting
Applied Filters: