Skip to main content
Renesas Electronics Corporation

Features

  • Voltage feedforward mode
  • Step down DC/DC supporting up to 2A
  • Input voltage range of 9.0V to 60V
  • Internal reference of 1.21V ±1%
  • Adjustable output voltage range of 1.21V to 55V
  • Adjustable switching frequency 100kHz to 600kHz
  • Frequency SYNC pin
  • Zero load current operation
  • Pulse by pulse mode current limit and Hiccup mode
  • Low standby current of 60µA typical
  • Thermal shut-down
  • Load dump to 100V for 400ms
  • Pb-free (RoHS compliant)

Description

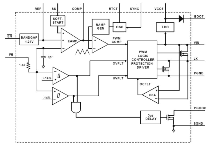
The ISL8560 is a step down DC/DC power switching regulator which accepts 9.0V to 60V input and provides a 2A output current. The output voltage can be set in the range between 1.21V and 55V by means of an external divider. The device uses an internal power DMOS transistor with a typical rDS(ON) of 0.19Ω to obtain very high efficiency and high switching speed. A switching frequency in the range of 100kHz to 600kHz can be realized (the maximum power dissipation of the various packages must be observed). Notable features of this next generation of DC/DC converter includes pulse-by-pulse current limit for FET protection, hiccup mode for short circuit protection, voltage feedforward regulation, Frequency SYNC, soft-start, low standby current of 60µA typical in the disabled state, and thermal shut-down. The device is available in a 20 Ld QFN package.

Applications

  • Industrial and automotive power supplies
  • Portable computers
  • Battery chargers
  • Distributed power systems

Applied Filters: