Skip to main content
Renesas Electronics Corporation

Features

  • High efficiency synchronous buck regulator with up to 97% efficiency
  • Power-good (PG) output with a 1ms delay
  • 2.8V to 5.5V supply voltage
  • 3% output accuracy over-temperature/load/line
  • 4A output current
  • Pin compatible to ISL8013A
  • Start-up with prebiased output
  • Internal soft-start - 1ms
  • Soft-stop output discharge during disabled
  • 35µA quiescent supply current in PFM mode
  • Selectable forced PWM mode and PFM mode
  • External synchronization up to 4MHz
  • Less than 1µA logic controlled shutdown current
  • 100% maximum duty cycle
  • Internal current mode compensation
  • Peak current limiting and hiccup mode short-circuit protection
  • Over-temperature protection
  • Small 16 Ld 4mmx4mm QFN
  • Pb-Free (RoHS compliant)

Description

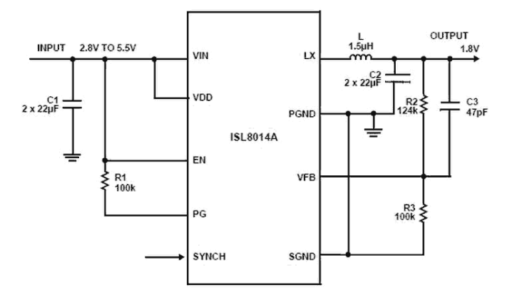
The ISL8014A is a high efficiency, monolithic, synchronous step-down DC/DC converter that can deliver up to 4A continuous output current from a 2. 8V to 5. 5V input supply. It uses a current control architecture to deliver very low duty cycle operation at high frequency with fast transient response and excellent loop stability. The ISL8014A integrates a pair of low ON-resistance P-Channel and N-Channel internal MOSFETs to maximize efficiency and minimize external component count. The 100% duty-cycle operation allows less than 400mV dropout voltage at 4A output current. High 1MHz pulse-width modulation (PWM) switching frequency allows the for use of small external components and the SYNC input enables multiple ICs to synchronize out-of-phase to reduce ripple and eliminate beat frequencies. The ISL8014A can be configured for discontinuous or forced continuous operation at light load. Forced continuous operation reduces noise and RF interference while discontinuous mode provides high efficiency by reducing switching losses at light loads. Fault protection is provided by internal hiccup mode current limiting during short circuit and overcurrent conditions, an output overvoltage comparator and over-temperature monitor circuit. A power-good output voltage monitor indicates when the output is in regulation. The ISL8014A is offered in a space saving 4mmx4mm QFN, lead free package with exposed pad lead frames for low thermal resistance. The ISL8014A offers a 1ms power-good (PG) timer at power-up. When shutdown, ISL8014A discharges the output capacitor. Other features include internal soft-start, internal compensation, overcurrent protection, and thermal shutdown. The ISL8014A is offered in a 16 Ld 4mmx4mm QFN package with 1mm maximum height. The complete converter occupies less than 0. 4in2 area.

Parameters

AttributesValue
Topology [Rail 1]Buck
Outputs (#)1
Input Voltage (Min) [Rail 1] (V)2.8
Input Voltage (Max) [Rail 1] (V)5.5 - 5.5
Output Voltage (Min) [Rail 1] (V)0.8
Output Voltage (Max) [Rail 1] (V)5.5
Output Current (Max) [Rail 1] (A)4
Switching Frequency Range (Typical) (kHz)1000 - 1000
Control TypeCurrent Mode
Peak Efficiency (%)97
IQ [Rail 1] (µA)35
SYNCH CapabilityYes
Qualification LevelStandard
Temp. Range (°C)-40 to +85°C
Simulation Model AvailableiSim

Package Options

Pkg. TypePkg. Dimensions (mm)Lead Count (#)Pitch (mm)
QFN4.0 x 4.0 x 0.90160.7

Application Block Diagrams

Power Sequencer & I/O Expander for Printers (PPC/MFP) Block Diagram
Power Sequencer & I/O Expander for Printers (PPC/MFP)
An MCU-based power sequencer and I/O expander for high-performance PPC/MFP printers.

Additional Applications

  • DC/DC POL Modules
  • µC/µP, FPGA and DSP Power
  • Plug-in DC/DC Modules for Routers and Switchers
  • Portable Instruments
  • Test and Measurement Systems
  • Li-ion Battery Powered Devices
  • Small Form Factor (SFP) Modules
  • Bar Code Readers

Applied Filters: