Skip to main content
Renesas Electronics Corporation

Features

  • Provides 2 ACPI-Controlled Voltages
    • 5VDUAL USB/Keyboard/Mouse
    • 3.3VDUAL/3.3VSB PCI/Auxiliary/LAN
  • Excellent 3.3VDUAL Regulation in S3/S4/S5
  • ±2.0% Over-Temperature
  • 1A Capability on ISL6506A
  • 2A Capability on ISL6506B
  • Small Size; Very Low External Component Count
  • Over-Temperature Shutdown
  • Pb-Free Available (RoHS Compliant)

Description

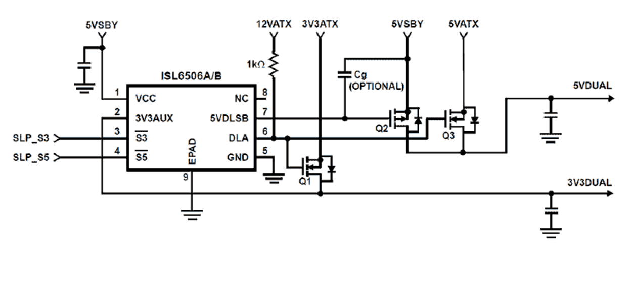
The ISL6506A and ISL6506B complement other power building blocks (voltage regulators) in ACPI-compliant designs for microprocessor and computer applications. They integrate the control of the 5VDUAL and 3. 3VDUAL rails into an 8 Ld EPAD SOIC package. The ISL6506A and ISL6506B's operating mode (active outputs or sleep outputs) is selectable through two digital control pins; S3 and S5. A completely integrated linear regulator generates the 3. 3VDUAL voltage plane from the ATX supply's 5VSB output during sleep states (S3, S4/S5). In active states (during S0 and S1/S2), the ISL6506A and ISL6506B use an external N-Channel pass MOSFET to connect the outputs directly to the 3. 3V input supplied by an ATX power supply, for minimal losses. The ISL6506A and ISL6506B power up the 5VDUAL plane by switching in the ATX 5V output through an NMOS transistor in active states, or by switching in the ATX 5VSB through a PMOS (or PNP) transistor in S3 sleep state. In S4/S5 sleep states, the ISL6506B 5VDUAL output is shut down. In the ISL6506A, the 5VDUAL output stays on during S4/S5 sleep states. The ISL6506A and ISL6506B are functionally identical, except for the sleep mode in the preceding paragraph. In addition, the ISL6506A has a 1A current limit on the internal 3. 3V LDO; the ISL6506B has a 2A current limit.

Parameters

AttributesValue
Qualification LevelStandard
Temp. Range (°C)0 to +70°C

Package Options

Pkg. TypePkg. Dimensions (mm)Lead Count (#)Pitch (mm)
SOICN-EP4.9 x 3.9 x 0.0081.3

Applications

  • ACPI-Compliant Power Regulation for Motherboards

Applied Filters: