Skip to main content
Renesas Electronics Corporation

Features

  • Positive and Negative Output Regulation
  • Starting Supply Current 100µA (typ.)
  • Quiescent Current 55µA (typ.)
  • Output Frequency Range 50kHz to 600kHz
  • External Clock Synchronization
  • Fast Transient Response with Peak Current Mode Control
  • Internal Soft-Start
  • Drives N-Channel MOSFET
  • Logic Level Shutdown
  • Leading Edge Blanking
  • 1% Tolerance Voltage Reference Over Line and Temperature

Description

Support is limited to customers who have already adopted these products.

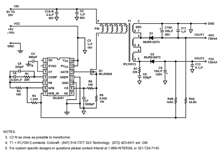
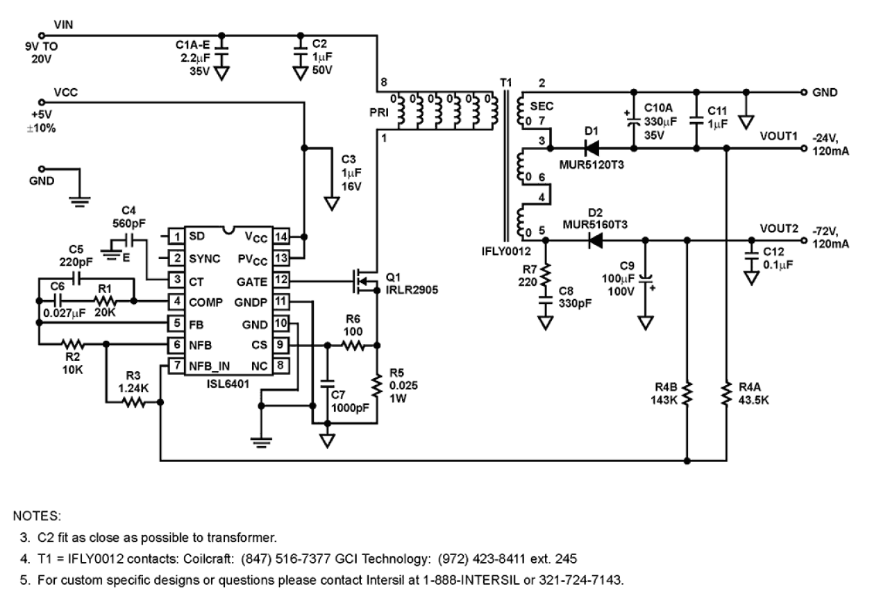
The ISL6401 adjustable frequency, low power, pulse width modulating (PWM) current mode controller is designed for a wide range of DC/DC conversion applications including boost, flyback, and isolated output configurations. The device is optimized to provide a high performance, low-cost solution for Ringing SLIC (RSLIC) ring and talk power supplies. An integrated inverter allows for easy design of negative voltage regulation circuits with a minimal amount of external components. Internal soft start minimizes start-up stress without any external components. Peak current mode control effectively handles Ring trip transients and provides inherent over-current protection. This advanced BiCMOS design features low operating current, adjustable operating output frequency (50kHz to 600kHz), internal soft-start and a SYNC input that allows the oscillator to be locked to an external clock for noise sensitive applications. DC/DC conversion efficiency is optimized by use of a low current sense voltage. A logic level shutdown input is included, which reduces supply current to 55µA in the shutdown mode.

Applications

  • VoIP/VoDSL Ringer and Off-Hook Voltage Generators
  • Multi-Output Flyback Supplies
  • Cable and DSL Modems
  • Set-Top Boxes
  • Wireless Local Loops
  • LMDH and FTTH Supplies
  • Boost Regulators
  • Routers

Applied Filters: