Features
- High-speed, triple-output laser diode driver supporting up to 720-pixel HD resolution
- Up to 1A of peak current output
- Fast output switching speeds with pulse rise/fall times of 1ns to 2ns for crisp pixels
- Intersil patented laser voltage sampler function provides dynamic power management capability to dramatically minimize system power
- Intersil patented SmartLinearizer™ DAC feature provides a linear transfer function (input video code to green laser output), eliminating the need for DSP controller processing algorithms required for non-linear green lasers
- Flexible 10-bit or Intersil patented 15-bit RGB pixel input formats supported to reduce speed and power. 300MHz maximum data Input rate supported for 10-bit RGB mode
- Blanking time power reduction reduces LDD current consumption to 3mA typical
- Programmable return-to-zero (RTZ) function provides maximum flexibility
- Integrated heater function for SHG green lasers reduces external components
- Single 3.3V supply and 1.8V video interface compatible for low power
Description
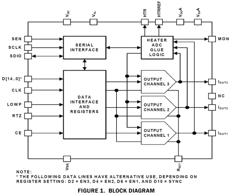
The ISL58315 is a high-speed, triple-output laser diode driver (LDD) for laser scanning projector systems, which require three channels modulated at high speed with independent current control. Each output channel provides laser-independent current control for threshold and color DACs. Separate scale DACs allow independent scaling of both threshold and color DAC output values. This allows control of projector brightness and can be used to simplify automatic power calibration (APC) for laser-based systems. Pixel data information is transferred through the LDD's high-speed 10-bit or 15-bit parallel video interface. Three parallel interface modes provide flexibility and allow users a trade-off among speed, power and bus width. Pixel data employs a double data rate scheme, allowing video data to be transferred using both clock edges.
Parameters
| Attributes | Value |
|---|---|
| Internal Oscillator | No |
| Power-Down | No |
| Parametric Applications | Laser-based Pico Projectors, RGB Scanning and Field-based laser projection systems, Generic laser-based applications requiring multiple, independently controlled lasers |
| Qualification Level | Standard |
| Temp. Range (°C) | 0 to +85°C |
Package Options
| Pkg. Type | Pkg. Dimensions (mm) | Lead Count (#) | Pitch (mm) |
|---|---|---|---|
| TQFN | 5.0 x 5.0 x 0.75 | 40 | 0.4 |
Applications
- Laser-based Pico Projectors
- RGB Scanning and Field-based laser projection systems
- Generic laser-based applications requiring multiple, independently controlled lasers
Applied Filters: