Skip to main content

Features

  • Internal fixed gain of 11.6V/V to transformer
  • 360mA output drive capability
  • 41.8VP-P differential output drive into 100Ω in class G mode
  • VDSL2 8b profile MTPR of -64dBc
  • VDSL2 17a profile MTPR of -60dBc
  • ADSL2+, VDSL2 8b and 17a power consumption of 520mW, 610mW and 411mW respectively
  • 8-bit programmable register to set supply current on each port
  • 3 pin serial port interface

Description

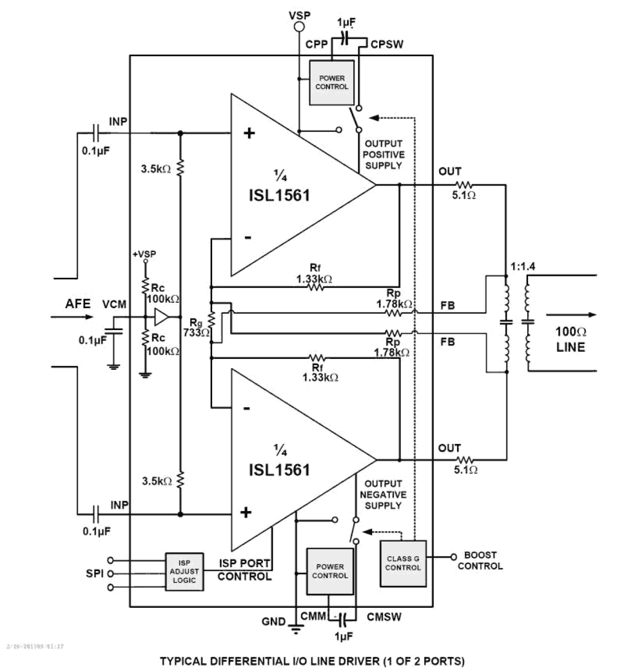
The ISL1561 is a fixed gain dual port class-G differential amplifier designed for driving full rate ADSL2+ and VDSL2 signals at very low power dissipation. The driver runs on a single +14V power supply and internally generates higher supply voltages when needed to enable power efficient operation for high peak-to-average ratio (PAR) ADSL2+ and VDSL2 signals. In ADSL2+ mode of operation with full 19. 8dBm transmit signal power across 100Ω line load, each port consumes only 520mW of power, while with 19. 5dBm VDSL2 8b profile a port consumes 610mW of power. In VDSL2 17a mode of operation with 14. 5dBm transmit power, a port will consume 411mW of power. These typical power consumption figures account for receiver hybrid loading effects and transformer losses. The ISL1561 provides two ports of wideband, current feedback amplifiers optimized for low power consumption in xDSL systems. The drivers achieve an average upstream missing band power ratio (MBPR) distortion of better than -64dBc under 19. 8dBm transmit signal power into 100Ω load. A three pin serial interface is used to program an 8-bit internal register to set each port’s supply current with 0. 5mA step size. This flexibility allows the DSP to optimize each port separately during modem training. The device is supplied in a thermally-enhanced small footprint (4mmx4mm) 24 lead QFN package. The ISL1561 is specified for operation over the full -40°C to +85°C industrial temperature range and is Pb-free RoHS compliant.

Applications

  • Dual port ADSL2+ and VDSL2 DSLAM

Applied Filters: