Skip to main content
Renesas Electronics Corporation

Features

  • True Dual-Ported memory cells which allow simultaneous reads of the same memory location
  • Both ports configurable to standard SRAM or time-multiplexed address/data interface
  • High-speed access (65ns max. ADM mode, 40ns max. Standard SRAM mode)
  • Low-power operation, Active: 27mW (typ.), Standby: 3.6?W (typ.)
  • Power supply isolation functionality to aid system power management
  • Separate upper-byte and lower-byte control
  • Supports 3.0V, 2.5V and 1.8V I/O's
  • Input Read Register
  • Output Drive Register
  • BUSY and Interrupt Flag
  • On-chip port arbitration logic
  • Fully asynchronous operation from either port
  • Available in 100 Ball 0.5mm-pitch BGA
  • Industrial temperature range (-40°C to +85°C)
  • Green parts available

Description

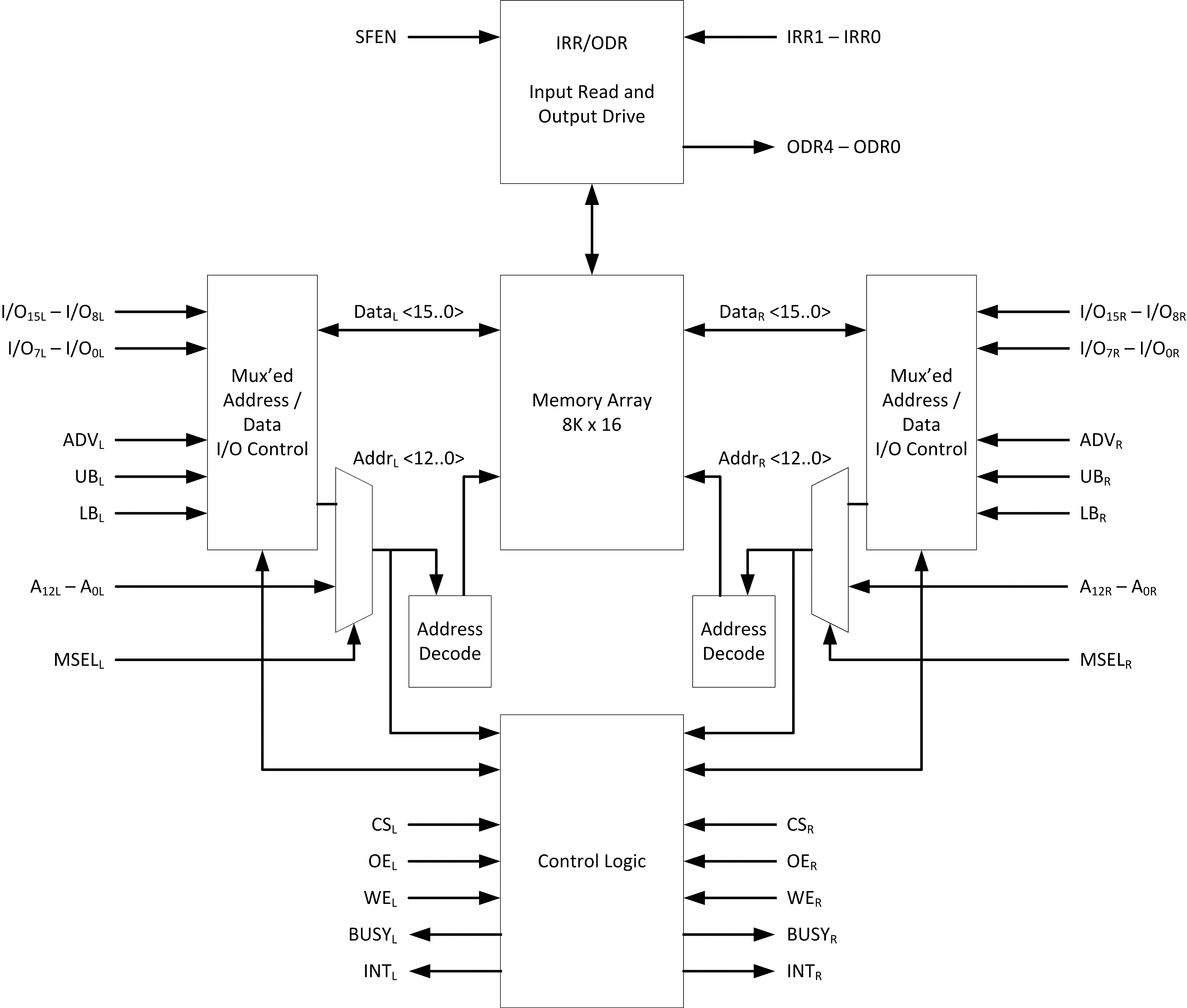
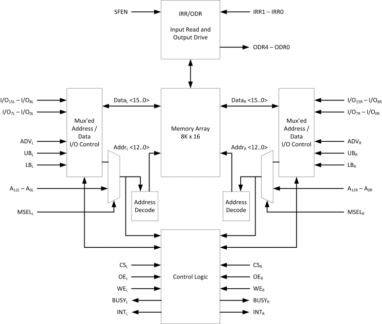
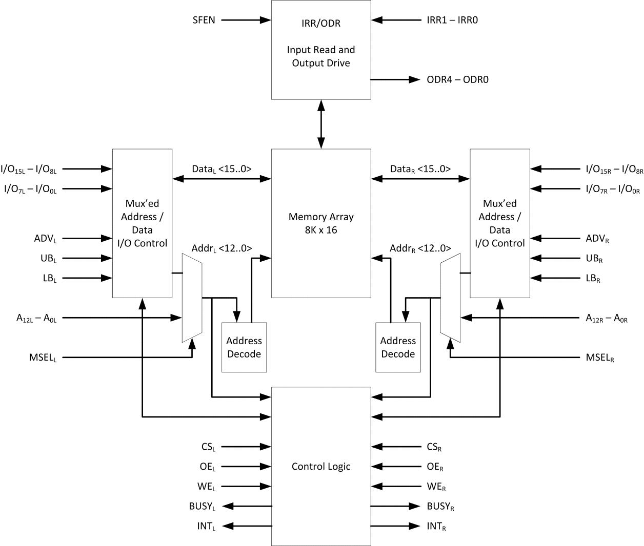
The IDT70P259 is a very low power 8K x 16 Dual-Port Static RAM. The IDT70P259 is designed to be used as a stand-alone 128K-bit Dual-Port SRAM. This device provides two independent ports with separate control, address, and I/O pins that permit independent, asynchronous access for reads or writes to any location in memory. An automatic power down feature controlled by CS permits the on-chip circuitry of each port to enter a very low standby power mode.
Fabricated using Renesas' CMOS high-performance technology, these devices typically operate on only 27mW of power.

Applied Filters: