メインコンテンツに移動
ルネサス エレクトロニクス株式会社 (Renesas Electronics Corporation)

特長

  • 定格出力電圧以上の入力電圧に対応
  • 昇降圧モード間の自動でシームレスな切り替え
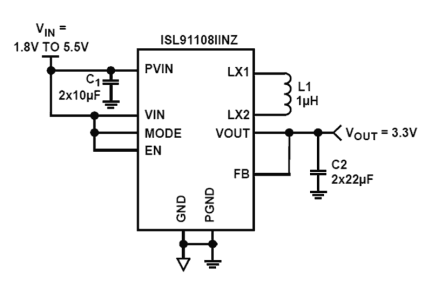
  • 入力電圧範囲:1.8V to 5.5V
  • 出力電流:最大1.6A DC(PVIN = 2.8V、VOUT = 3.3V)
  • バースト電流:最大2.7A(PVIN = 3V、VOUT = 3.3V、tON<600µs、t = 4.6ms>)
  • 高効率:最大95%
  • 27.5µAの静止電流が軽負荷時の効率を最大化
  • 2.6MHzのスイッチング周波数は、外部コンポーネントのサイズを最小限に抑えます。
  • 強制PWMモードと外部同期を選択可能
  • 短絡、過温度、および低電圧に対する完全保護
  • 小型2.34mm x 1.72mm WLCSP

説明

ISL91108は、降圧型スイッチング・レギュレータで、規定された出力電圧より高いまたは低い入力電圧に対応します。他の降圧レギュレータとは異なり、このレギュレータは出力に大きな影響を与えることなく、動作モードを自動的切り替えます。

このデバイスは、最大2.7Aのバースト電流(PVIN = 3V、VOUT = 3.3V)を供給可能で、完全同期4スイッチ・アーキテクチャにより優れた効率を提供します。無負荷時の静止電流はわずか27.5µAで、軽負荷時の効率も最適化します。また、ノイズに敏感なアプリケーション向けに、強制PWMや外部クロックへの同期を選択できます。

ISL91108はスタンドアロン・アプリケーション向けに設計されており、3.3Vの固定出力電圧、または外部抵抗による可変出力電圧をサポートしています。外部の抵抗分圧器を使用することで、1Vから5.2Vまでの出力電圧をサポートします。

ISL91108はインダクタ1個とわずかな外付け部品しか必要としません。電源ソリューションのサイズは、2.34mm x 1.72mm WLCSPと2.6MHzのスイッチング周波数により最小化され、外付け部品のサイズもさらに小さくなります。

パラメータ

属性
Topology [Rail 1]Buck-Boost
Outputs (#)1
Input Voltage (Min) [Rail 1] (V)1.8
Input Voltage (Max) [Rail 1] (V)5.5 - 5.5
Output Voltage (Min) [Rail 1] (V)1
Output Voltage (Max) [Rail 1] (V)5.2
Output Current (Max) [Rail 1] (A)1.6
IQ [Rail 1] (µA)27.5
Switching Frequency Range (Typical) (kHz)2400 - 2900
Control TypeCurrent Mode
PORYes
SYNCH CapabilityYes
Peak Efficiency (%)95
Qualification LevelStandard

パッケージオプション

Pkg. TypePkg. Dimensions (mm)Lead Count (#)Pitch (mm)
WLCSP-TKCURDLBC2.3 x 1.7 x 0.54200.4

アプリケーション・ブロック図

Base locator system block diagram featuring an MCU, Bluetooth 5.2 SoC, programmable clock generator, and load switch.
アセットトラッキング用ユニバーサルBluetooth Low Energy到着角度ロケーター
ATLASシステムは、柔軟な電源と接続性により、何千もの物品をリアルタイムで高精度にトラッキングすることを可能にします。

その他アプリケーション

  • スマートフォン・タブレット
  • 無線通信機器
  • 2G/3G/4Gパワーアンプ

適用されたフィルター