メインコンテンツに移動
ルネサス エレクトロニクス株式会社 (Renesas Electronics Corporation)

特長

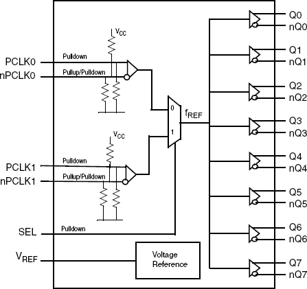
  • Eight low-skew, low additive jitter LVPECL output pairs
  • Two selectable, differential clock input pairs
  • Differential pairs can accept the following differential input levels: LVDS, LVPECL, CML
  • Maximum input clock frequency: 2GHz
  • LVCMOS interface levels for the control input (input select)
  • Output skew: 28ps (typical)
  • Propagation delay: 410ps (maximum)
  • Low additive phase jitter, RMS: 54.1fs (maximum) (fREF = 156.25MHz, VPP = 1V, 12kHz to 20MHz)
  • Full 3.3V and 2.5V supply voltage
  • Maximum device current consumption (IEE): 141mA
  • Available in a lead-free (RoHS 6), 28-lead VFQFN package
  • -40 °C to 85 °C ambient operating temperature

説明

The 8SLVP1208 is a high-performance differential LVPECL fanout buffer. The device is designed for the fanout of high-frequency, very-low additive phase-noise clock and data signals. The 8SLVP1208 is characterized to operate from a 3.3V and 2.5V power supply. Guaranteed output-to-output and part-to-part skew characteristics make the 8SLVP1208 ideal for those clock distribution applications demanding well-defined performance and repeatability. Two selectable differential inputs and eight low-skew outputs are available. The integrated bias voltage generators enable easy interfacing of single-ended signals to the device inputs. The device is optimized for low power consumption and low additive phase noise.

パラメータ

属性
Temp. Range (°C)-40 to 85°C
Product CategoryClock Buffers & Drivers, Clock Multiplexers, RF Buffers

パッケージオプション

Pkg. TypePkg. Dimensions (mm)Lead Count (#)Pitch (mm)
VFQFPN5.0 x 5.0 x 0.8280.5

適用されたフィルター