メインコンテンツに移動
代替製品
NRND - No Recommended Replacements Available - NRND
  • Notes:ISLA112P50 is not recommended for new designs and has no alternative product available.

特長

  • 1.15GHz アナログ入力帯域幅
  • 90fs クロックジッタ
  • 自動ファインインターリーブ補正キャリブレーション
  • 同期クロック分配器リセットによる複数チップのタイムアライメント対応
  • プログラマブルゲイン、オフセット、スキュー制御
  • オーバーレンジ表示
  • クロック位相の選択
  • ナップモードとスリープモード
  • 2の補数、グレイコードまたはバイナリデータ形式
  • DDR LVDS対応またはLVCMOS出力
  • プログラマブルテストパターンと内蔵温度センサ

説明

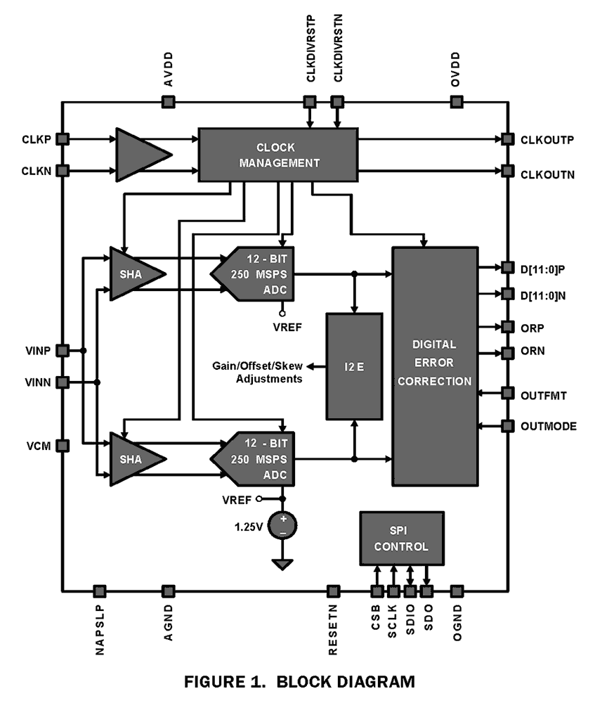
ISLA112P50はルネサス独自のFemtoCharge™技術により標準CMOSプロセスで設計された低消費電力、高性能、500MSPSのA/Dコンバータです。 ISLA112P50は8、10、12ビットA/Dのピン対応ポートフォリオの一部です。 このデバイスはKAD551XP-50製品ファミリーのアップグレード製品で、ピン配列が類似しています。 このデバイスは2つのタイムインターリーブされた250MSPSのユニットA/Dを利用し、究極のサンプルレートである500MSPSを実現します。 500MHzの変換クロックを1つだけコンバータに提示し、すべてのインターリーブクロッキングは内部で管理されます。ルネサス独自のインターリーブエンジン(I2E)は、ユニットA/D間のオフセット、ゲイン、サンプル時間スキューの不一致を自動的に微補正し、性能を最適化します。 外部からのインターリーブアルゴリズムは必要ありません。 シリアルペリフェラルインターフェース(SPI)ポートにより、A/Dの幅広いコンフィギュレーションが可能です。 また、SPIはインターリーブ補正回路を制御し、システムによる連続的なキャリブレーションコマンドの発行や、多くのダイナミックパラメータの設定を可能にします。 デジタル出力データは、選択可能なLVDSまたはCMOSフォーマットで表示されます。ISLA112P50は、72LdのQFNパッケージで提供され、パドルが露出しています。 性能は全産業用温度範囲(-40℃~+85℃)で規定されています。

パラメータ

属性
Resolution (bits)12
Channels (#)1
Conversion Rate (Max) (kSPS)500000
Input BW (MHz)1150
Power Consumption (mW)455
SFDR (dB) (dB)84
SNR (dbFS)65.9
InterfaceLVDS/LVCMOS
Supply Voltage (V)1.8 - 1.8
Digital Supply Voltage (V)1.8 - 1.8
Differential NonLinearity LSB0.3
Integral NonLinearity LSB0.8
Input VIN ((VPP, differential))1.45
Qualification LevelStandard

パッケージオプション

Pkg. TypePkg. Dimensions (mm)Lead Count (#)Pitch (mm)
QFN10.0 x 10.0 x 0.90720.5

アプリケーション

  • レーダと電子・信号インテリジェンス
  • ブロードバンド通信
  • 高性能データ・アクイジション

適用されたフィルター