メインコンテンツに移動

特長

  • 安定化出力電圧を上回るまたは下回る入力電圧に対応
  • 降圧モードと昇圧モード間の自動的かつシームレスな移行
  • 入力電圧範囲:1.8V〜5.5V
  • 出力電流: max. 2A (PVIN = 2.8V、VOUT = 3.3V)
  • 高効率: max. 96%
  • 45μAの自己消費電流により軽負荷時の効率を最大化
  • 2.5MHzのスイッチング周波数によって外付け部品サイズを最小化
  • 選択可能な強制PWMモード
  • 短絡、過熱、低電圧に対して完全に保護
  • 小型 2.15mm x 1.51mm WLCSP

説明

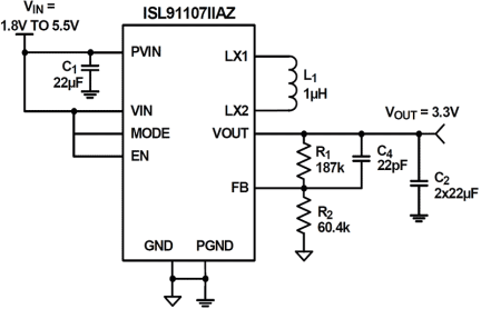
ISL91107は高集積昇降圧スイッチング・レギュレータで、安定化出力電圧を上回る入力電圧または下回る入力電圧を許容します。 他の降圧-昇圧レギュレータとは異なり、大きな出力外乱を起こすことなく、レギュレータが自動的に操作モード間を移動します。

このデバイスは最大2Aの出力電流(PVIN = 2.8V、VOUT = 3.3V)を供給可能で、完全同期4スイッチアーキテクチャにより優れた効率を提供します。 無負荷時の消費電流はわずか45μAなので、軽負荷条件下での効率も最適化されます。

ISL91107はスタンドアロン・アプリケーション向けに設計されており、3.3Vの固定出力電圧または外付け抵抗分圧器付きの可変出力電圧をサポートします。 外付け抵抗分割回路の利用により、出力電圧範囲1V~5.2Vまで対応しています。

ISL91107は、必要なインダクタは1個で、外付け部品もごくわずかです。 電源ソリューションのサイズは、2.15mm x 1.51mmのWLCSPと2.5MHzのスイッチング周波数によって最小限に抑えられ、外付け部品のサイズをさらに削減します。 また、ISL91107IRは3x4 20 Ld TQFNパッケージで供給されます。

パラメータ

属性
Topology [Rail 1]Buck-Boost
Outputs (#)1
Input Voltage (Min) [Rail 1] (V)1.8
Input Voltage (Max) [Rail 1] (V)5.5 - 5.5
Output Voltage (Min) [Rail 1] (V)1
Output Voltage (Max) [Rail 1] (V)5.2
Output Current (Max) [Rail 1] (A)2
IQ [Rail 1] (µA)45
Switching Frequency Range (Typical) (kHz)2250 - 2750
Control TypeCurrent Mode
PORYes
SYNCH CapabilityNo
Peak Efficiency (%)96
Qualification LevelStandard

パッケージオプション

Pkg. TypePkg. Dimensions (mm)Lead Count (#)Pitch (mm)
WLCSP-TKCURDL2.1 x 1.5 x 0.50150.4

アプリケーション・ブロック図

Universal NFC Wireless Charger Block Diagram
ユニバーサルNFCワイヤレス充電器
このNFC充電器は、小型のバッテリ駆動デバイスのワイヤレス充電を可能にし、互換性とユーザの利便性を確保します。
3-phase smart electric meter block diagram featuring magnetic tamper-proof, high voltage operation, last gasp power source, and remote data acquisition.
三相スマート電力量計
リモートデータアクセスと重負荷用の高電圧動作を備えた三相スマート電力量計。
Fleet Tracking Block Diagram
フリートトラッキング
GPSとLTE Cat-M1を搭載したフリートトラッキングシステムで、資産監視、テレマティクス、輸送、ロジスティクスを実現します。

その他アプリケーション

  • スマートフォンとタブレットPC
  • ワイヤレス通信デバイス
  • 2G / 3G / 4Gパワーアンプ

適用されたフィルター

ニュース&ブログ