メインコンテンツに移動
ルネサス エレクトロニクス株式会社 (Renesas Electronics Corporation)

特長

  • Internal MCU with programmable firmware
  • Support USB PD 3.2 PPS, SPR AVS, EPR AVS, and EPR 48V
  • Reprogrammable application parameters with onboard programming through the USB Type‑C connector
  • Built‑in digital loop compensation for superior dynamic load response (DLR) and reduced external components
  • Adaptive primary‑switching detection compatible with ZVS and QR flyback controllers
  • Optimized for Renesas primary‑side controllers with secondary‑side feedback and Renesas synchronous‑rectification (SR) controllers in high‑side or low‑side configurations
  • Intelligent standby mode enabling <5mW input power using Renesas wattZERO technology for 65W+ adapters
  • Intelligent low‑power mode
  • Supports tight constant‑voltage/constant‑current (CV/CC) regulation with optional constant‑power (CP) mode
  • NFET driver for the VBUS switch and internal active fast‑discharge circuitry
  • Supports peak‑power mode
  • Up to five general‑purpose input/output (GPIO) pins
  • Built‑in master/slave Inter‑Integrated Circuit (I2C) controller
  • Firmware‑configurable protection features: over‑voltage protection (OVP), over‑temperature protection (OTP), over‑current protection (OCP), output short protection (OSP), D+ / D– / CC1 / CC2 OVP, and limited‑power‑source (LPS) fault protection
  • Package: QFN16, 4mm × 4mm

説明

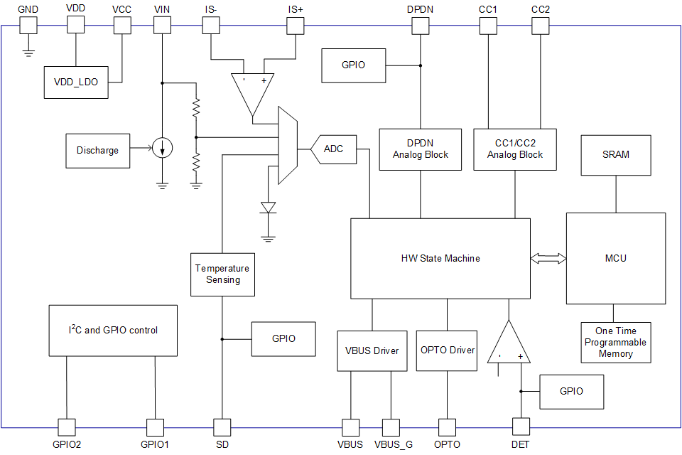
The RRW30120 is a programmable USB Power Delivery (USB PD) controller with extended power range (EPR) support for power‑source applications. It integrates a secondary‑side regulation controller, interface protocol controller, and USB VBUS NFET driver into a single IC. The device supports EPR up to 48V output.

An internal MCU and hardware interface manage the USB PD protocol, enabling rapid charging for any USB PD‑enabled sink device, such as mobile devices, notebook PCs, monitors, and power tools. Positioned on the secondary side of an AC/DC power supply, the controller configures the adapter to output multi‑level voltage and current.

The device measures output voltage and load current in real time and sends the results to a digital compensator for closed‑loop control of the power converter. The compensator’s digital control signal is converted to an analog signal and transferred to the primary‑side controller through an optocoupler.

Optimized for pairing with Renesas' high‑power‑density quasi‑resonant (QR) and zero‑voltage‑switching (ZVS) flyback primary‑side controllers, the RRW30120 enables high efficiency, low no‑load power consumption, accurate voltage and current regulation, and fast dynamic load response. It also integrates the required hardware for multi‑port power‑adapter designs while minimizing BOM cost.

パラメータ

属性
Product TypePower Delivery Controller
Input Voltage Range (V)3.15 - 51
Output Voltage (Min) (V)5
Output Voltage (Max) (V)48
Temp. Range (°C)-40 to +125°C
Qualification LevelStandard

パッケージオプション

Pkg. TypePkg. Dimensions (mm)Lead Count (#)
QFN-164 x 4 x 0.8516

アプリケーション・ブロック図

The AC/DC adapter block diagram features a zero‑voltage switching controller and SuperGaN FETs, and the design is compliant with USB PD EPR, delivering 240 W output.
240W USB PD AC/DCアダプタ
USB PD 3.2 EPR出力を備えた高効率240W AC/DCアダプタ。

その他アプリケーション

  • AC/DC adapters for USB PD‑enabled smartphones, tablets, notebook PCs (NBs), and speakers
  • Multi‑port USB PD chargers
  • Power supplies for monitors, power tools, e‑bikes, and broad industrial applications
  • Wall outlets with integrated USB PD power delivery

適用されたフィルター