適用されたフィルター
評価ボードおよびキット
ISL78420EVAL1Z アクティブ
Automotive Half-Bridge Driver Evaluation Board
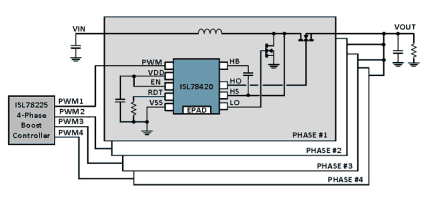
The ISL78420EVAL1Z evaluation board is designed for a user to evaluate the ISL78420 100V 2A half-bridge driver with tri-level PWM input for driving the gates of two NMOS FETs in a half-bridge configuration. These NFET MOSFETs are included on the evaluation board to evaluate a half-bridge driven... 続きを読む
推奨ドキュメント:
