特長
- Qualified to Renesas Rad Tolerant Screening and QCI Flow (R34TB0004EU)
- Passes NASA Low Outgassing specifications
- Unity gain stable with wide gain-bandwidth product: 19MHz
- Wide single and dual supply range: 2.7V to 40V maximum
- Low input offset voltage: 400µV
- Low current consumption (per amplifier): 1.1mA, typical
- High large signal slew rate: 60V/µs
- Operating temperature range: -55 °C to +125 °C
- 14 Ld TSSOP with NiPdAu lead finish
- TID Radiation Lot Acceptance Testing (LDR: ≤10mrad(Si)/s)
- ISL71444M30: 30krad(Si)
- ISL71444M50: 50krad(Si)
- SEE Characterization
- No DSEE for VS = ±20V at 43MeV•cm2/mg
- SETs shorter than 1μs at 43MeV•cm2/mg
説明
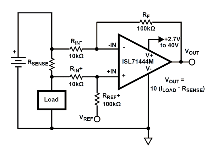
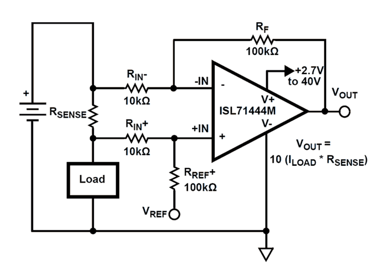
The ISL71444M features four radiation tolerant, low-power amplifiers optimized to provide maximum dynamic range. These op amps feature a unique combination of rail-to-rail operation on the input and output, as well as a slew-enhanced front-end that provides ultra-fast slew rates positively proportional to a given step size. They also offer low-power, low-offset voltage, and low temperature drift, making the ISL71444M ideal for applications requiring both high DC accuracy and AC performance.
パラメータ
| 属性 | 値 |
|---|---|
| Rating | Space |
| AVOL (dB) | 118 |
| Bandwidth (MHz) | 19 |
| Channels (#) | 4 |
| CMRR (dB) | 92 |
| IOUT (mA) | 10 |
| IS per Amp (mA) | 2.4 |
| Noise VN (nV/√Hz) | 11.3 |
| Offset Voltage (max) | 400µV |
| PSRR (db) | 123 |
| Rail-to-Rail Input/Output | Yes |
| Slew Rate (V/µs) | 60 |
| Supply Voltage (min) (V) | 2.7 - 2.7 |
| Supply Voltage (max) (V) | 40 - 40 |
| Temp. Range (°C) | -55 to +125°C |
| TID LDR (krad(Si)) | 30, 50 |
| DSEE (MeV·cm2/mg) | 43 |
| Flow | RT Plastic |
| Qualification Level | Radiation Tolerant Plastic |
| Die Sale Availability? | No |
| PROTO Availability? | No |
パッケージオプション
| Pkg. Type | Pkg. Dimensions (mm) | Lead Count (#) | Pitch (mm) |
|---|---|---|---|
| TSSOP | 5.0 x 4.4 x 0.90 | 14 | 0.7 |
アプリケーション
- Low Earth Orbit (LEO) applications
- High altitude avionics
- Precision instruments
- Data acquisition
- Power supply control
適用されたフィルター
読込中