メインコンテンツに移動
ルネサス エレクトロニクス株式会社 (Renesas Electronics Corporation)

特長

  • DLA SMD 5962-12202
  • Maximum output current (Single Phase):
    • 22A with external Schottky (TJ ≤125°C, PVIN ≤5.5V)
    • 18A (TJ ≤125°C, PVIN ≤5.5V)
    • 14A (TJ ≤125°C, PVIN ≤6.2V)
    • 12A (TJ ≤150°C, PVIN ≤6.2V)
  • Maximum output current (Dual Phase)
    • 38A (27% worst case current sharing)
  • 1MHz or 500kHz switching frequency
  • 3V to 6.2V supply voltage range
  • ±1% reference voltage (line, load, temperature, and rad)
  • Redundancy/junction isolation: exceptional SET performance
  • Excellent transient response
  • High efficiency >90%
  • Two ISL70002SEH synchronization, inverted-phase
  • Comparator input for enable and power-good
  • Input undervoltage, output undervoltage, and adjustable output overcurrent protection
  • QML qualified per MIL-PRF-38535
  • Full military temperature range operation (-55 °C to +125 °C)
  • Radiation environment
    • HDR (50-300rad(Si)/s): 100krad(Si)
    • LDR (0.01rad(Si)/s): 50krad(Si)
  • SEE hardness
    • SEL and SEB LETTH 86.4MeV/mg/cm2
    • SEFI LETTH 43MeV/mg/cm2
    • SET LETTH 86.4MeV/mg/cm2

説明

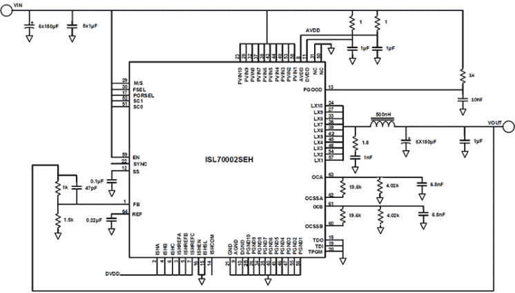
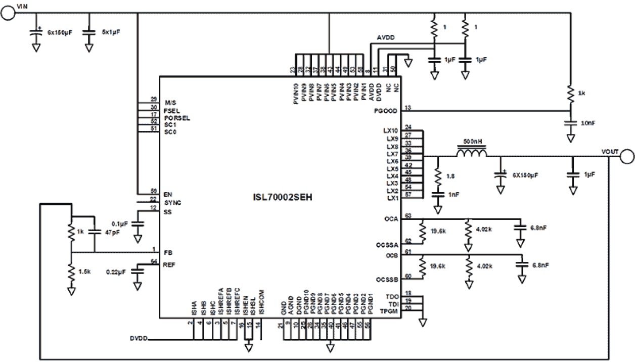
The ISL70002SEH is a radiation hardened and SEE hardened high-efficiency monolithic synchronous buck regulator with integrated MOSFETs. This single-chip power solution operates over an input voltage range of 3V to 5.5V and provides a tightly regulated output voltage that is externally adjustable from 0.8V to ~85% of the input voltage. Output load current capability is primarily determined by PVIN voltage, with up to 22A for a single IC at PVIN ≤ 5. 5V for TJ ≤ +125°C. Two ISL70002SEH devices, configured to current share, can provide up to 38A of total output current at PVIN ≤ 5.5V for TJ ≤ +125°C, assuming ±27% worst-case current share accuracy. The ISL70002SEH uses peak current-mode control with integrated error amp compensation and pin-selectable slope compensation. Switching frequency is also pin selectable to either 1MHz or 500kHz. Two devices can be synchronized 180° out of phase to reduce input RMS ripple current. High integration makes the ISL70002SEH an ideal choice to power small form factor applications. Two devices can be synchronized to provide a complete power solution for large-scale digital ICs, like field-programmable gate arrays (FPGAs) that require separate core and I/O voltages.

パラメータ

属性
RatingSpace
Control ModePeak Current Mode
IOUT Rail 1 (max) (A)22
No-Load Operating Current70 mA
Outputs (#)1
Quiescent Current2.5mA
Supply Voltage Rail 1 (min) (V)3
Supply Voltage Rail 1 (max) (V)6.2
Switching Frequency (min) (kHz)500kHz, 1000kHz
Switching Frequency (max) (kHz)500kHz, 1000kHz
VOUT Rail 1 (min) (V)0.6
VOUT Rail 1 (max) (V)4.675
Temp. Range (°C)-55 to +125°C
TID HDR (krad(Si))100
TID LDR (krad(Si))100
DSEE (MeV·cm2/mg)86, 86.4
FlowRH Hermetic
Qualification LevelClass V, EM
Die Sale Availability?Yes
PROTO Availability?Yes

パッケージオプション

Pkg. TypePkg. Dimensions (mm)Lead Count (#)Pitch (mm)
CQFP14.1 x 14.1 x 2.29640.6
CQFP14.1 x 14.1 x 0.00640.6
DIE

アプリケーション

  • FPGA, CPLD, DSP, CPU core, and I/O voltages
  • Low-voltage, high-density distributed power systems

適用されたフィルター