Features
- 1A MOSFET gate driver
- 90µA typical start-up current, 125µA maximum
- 35ns propagation delay current sense to output
- Fast transient response with Peak Current mode control
- 9V to 13.2V operation
- Adjustable switching frequency to 1MHz
- 35ns rise time and 29ns fall time with 1nF output load
- Trimmed timing capacitor discharge current for accurate dead time/maximum duty cycle control
- 1.5MHz bandwidth error amplifier
- Tight tolerance voltage reference over line, load, and temperature
- ±3% current limit threshold
- Ni/Pd/Au-Ag lead finish (Sn-free, Pb-free)
- TID Radiation Lot Acceptance Testing (LDR: ≤10mrad(Si)/s)
- ISL71041M30RTZ: 30krad(Si)
- ISL71041M50RTZ: 50krad(Si)
- SEE Characterization
- No DSEE for VDD = 14.7V and 43MeV•cm2/mg
- SET only lasted one PWM pulse
Description
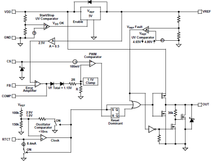
The ISL71043M and ISL71041M are PWM controllers suitable for a wide range of power conversion applications including boost, flyback, and isolated output configurations. Fast signal propagation and output switching characteristics make these ideal products for existing and new designs.
Features include up to 13.2V operation, 2.9mA operating current, 90µA typical start-up current, adjustable operating frequency to 1MHz and, 1A current drive capability with 35ns rise and 29ns fall times.
The ISL71041M and ISL71043M are available in an 8 LD TDFN package and the ISL71043M is also available in an 8 LD SOIC package. Both packages are specified across the extended temperature range of -55°C to +125°C.
Parameters
| Attributes | Value |
|---|---|
| Rating | Space |
| Control Mode | Peak Current Mode, Voltage, Voltage, Peak Current Mode |
| Phases (Max) | 1 |
| No-Load Operating Current | 2.9 mA |
| Quiescent Current | 90µA |
| Supply Voltage (min) (V) | 9 - 9 |
| Supply Voltage (max) (V) | 13.2 - 13.2 |
| Switching Frequency (min) (kHz) | 2 |
| Switching Frequency (max) (kHz) | 1000 |
| Topology | Boost, Buck, Flyback, Forward, Buck, Boost, Flyback, Forward |
| VREF (V) | 5 |
| Temp. Range (°C) | -40 to +125°C, -55 to +125°C |
| TID LDR (krad(Si)) | 30, 50 |
| DSEE (MeV·cm2/mg) | 43 |
| Flow | RT Plastic |
| Qualification Level | Radiation Tolerant Plastic |
| Die Sale Availability? | No |
| PROTO Availability? | No |
Package Options
| Pkg. Type | Pkg. Dimensions (mm) | Lead Count (#) | Pitch (mm) |
|---|---|---|---|
| TDFN | 4.0 x 4.0 x 0.75 | 8 | 0.8 |
Applications
- Current mode switching power supplies
- Isolated buck and flyback regulators
- Boost regulators
- Direction and speed control in motors
- Control of high current FET drivers
Applied Filters: